HOME   LIST
‹–   –›

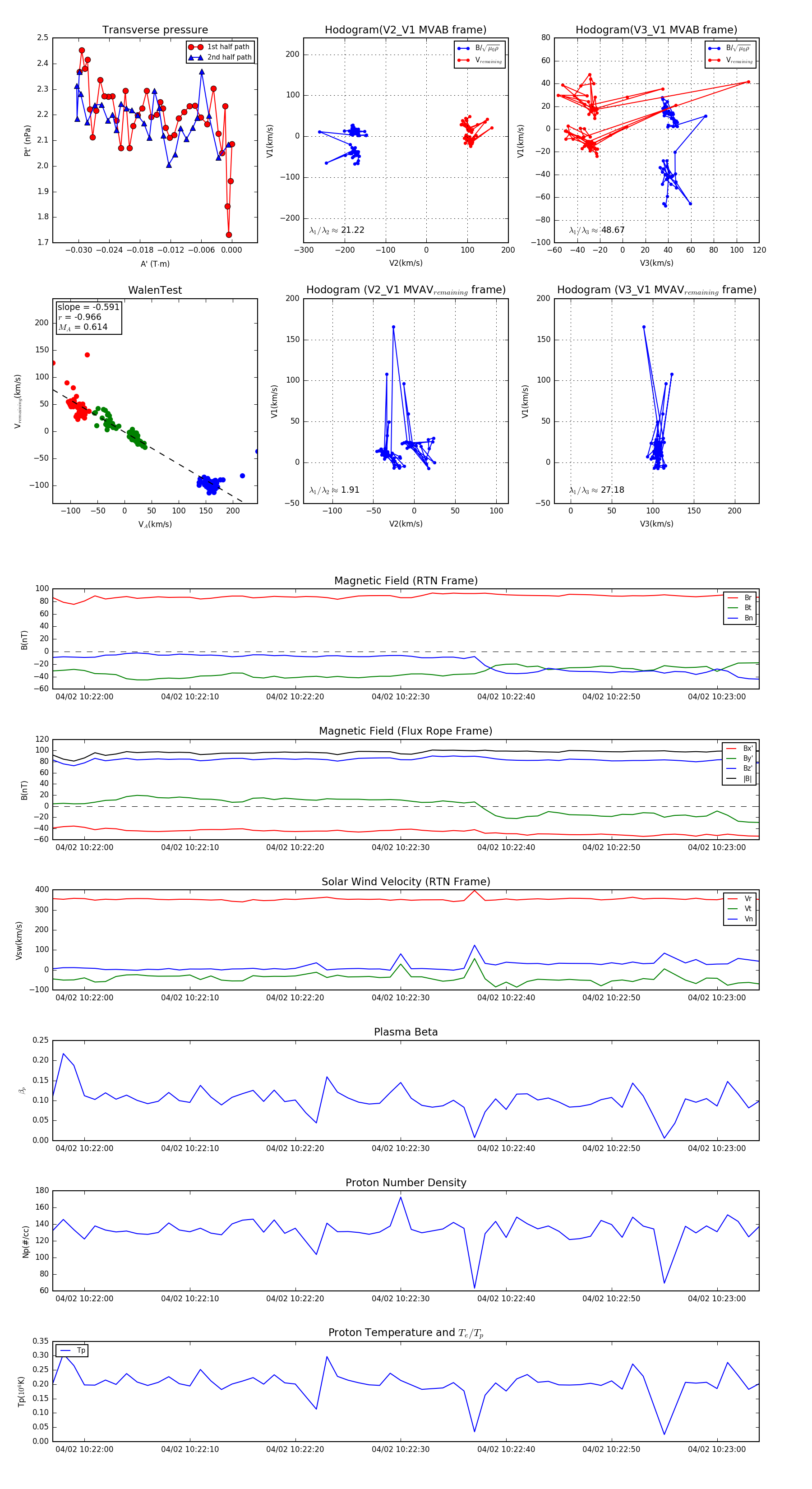
Flux Rope in 2024

Flux Rope Event 2024-04-02 10:21:57 ~ 2024-04-02 10:23:04 (68 seconds)


plot