HOME   LIST
‹–   –›

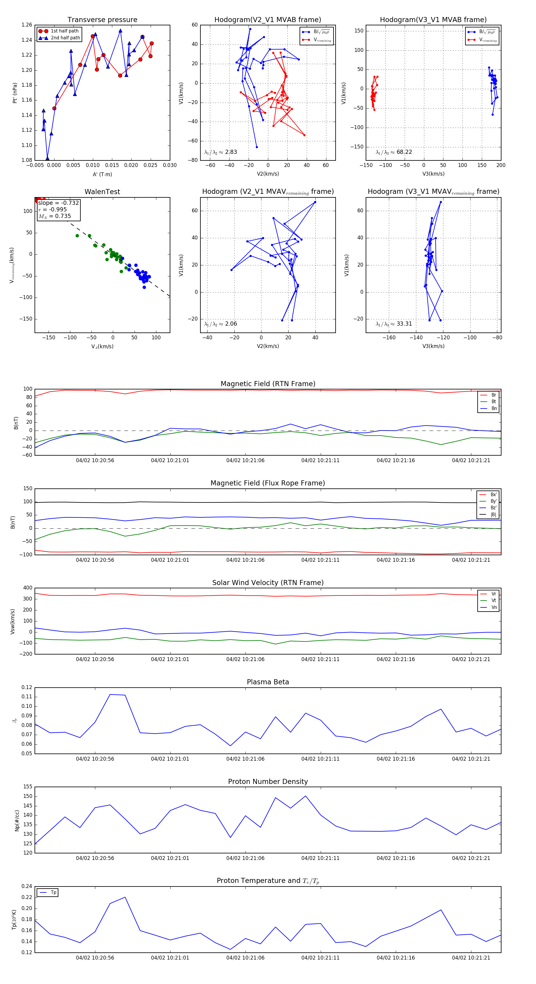
Flux Rope in 2024

Flux Rope Event 2024-04-02 10:20:52 ~ 2024-04-02 10:21:23 (32 seconds)


plot