HOME   LIST
‹–   –›

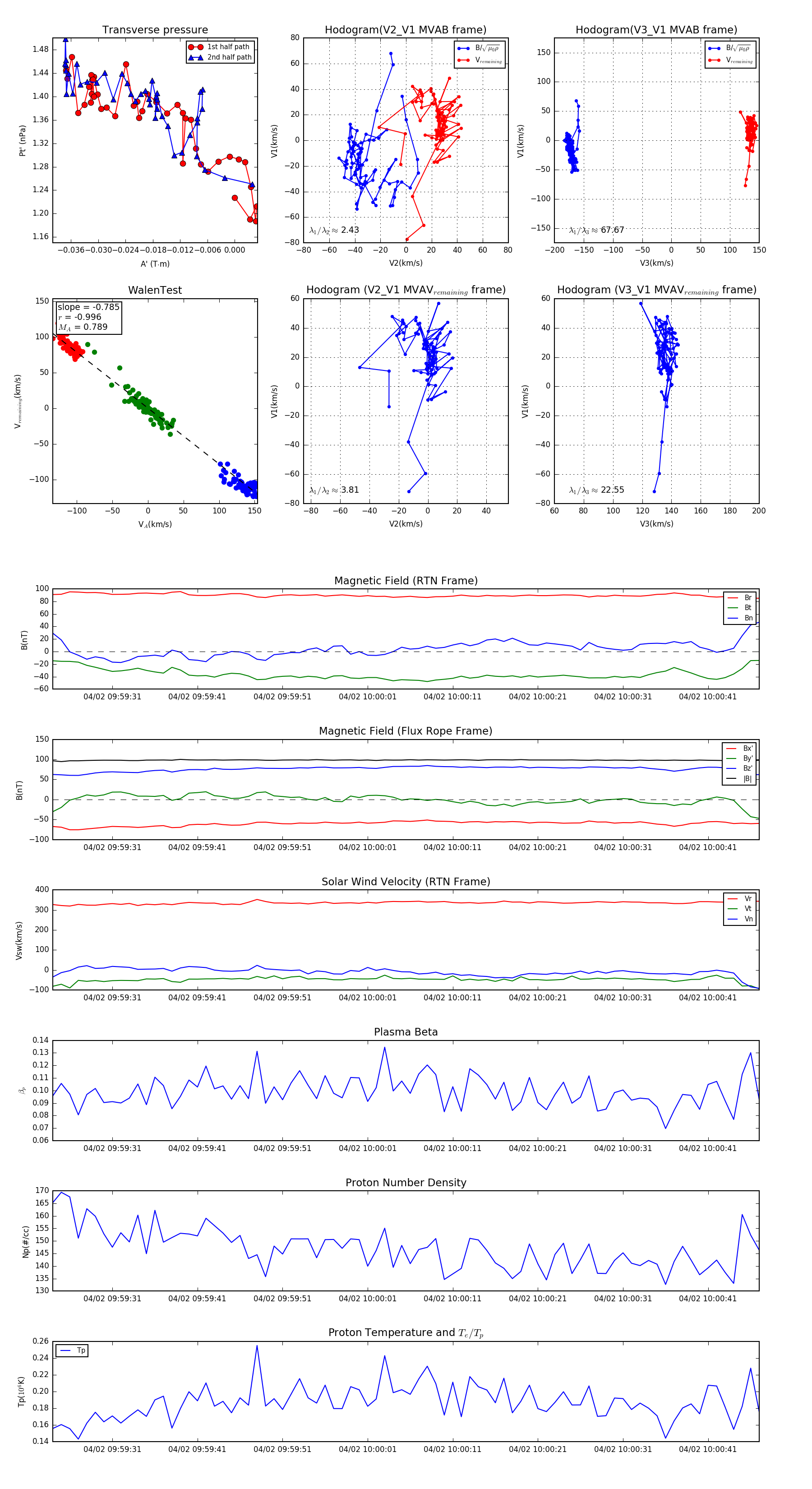
Flux Rope in 2024

Flux Rope Event 2024-04-02 09:59:24 ~ 2024-04-02 10:00:47 (84 seconds)


plot