HOME   LIST
‹–   –›

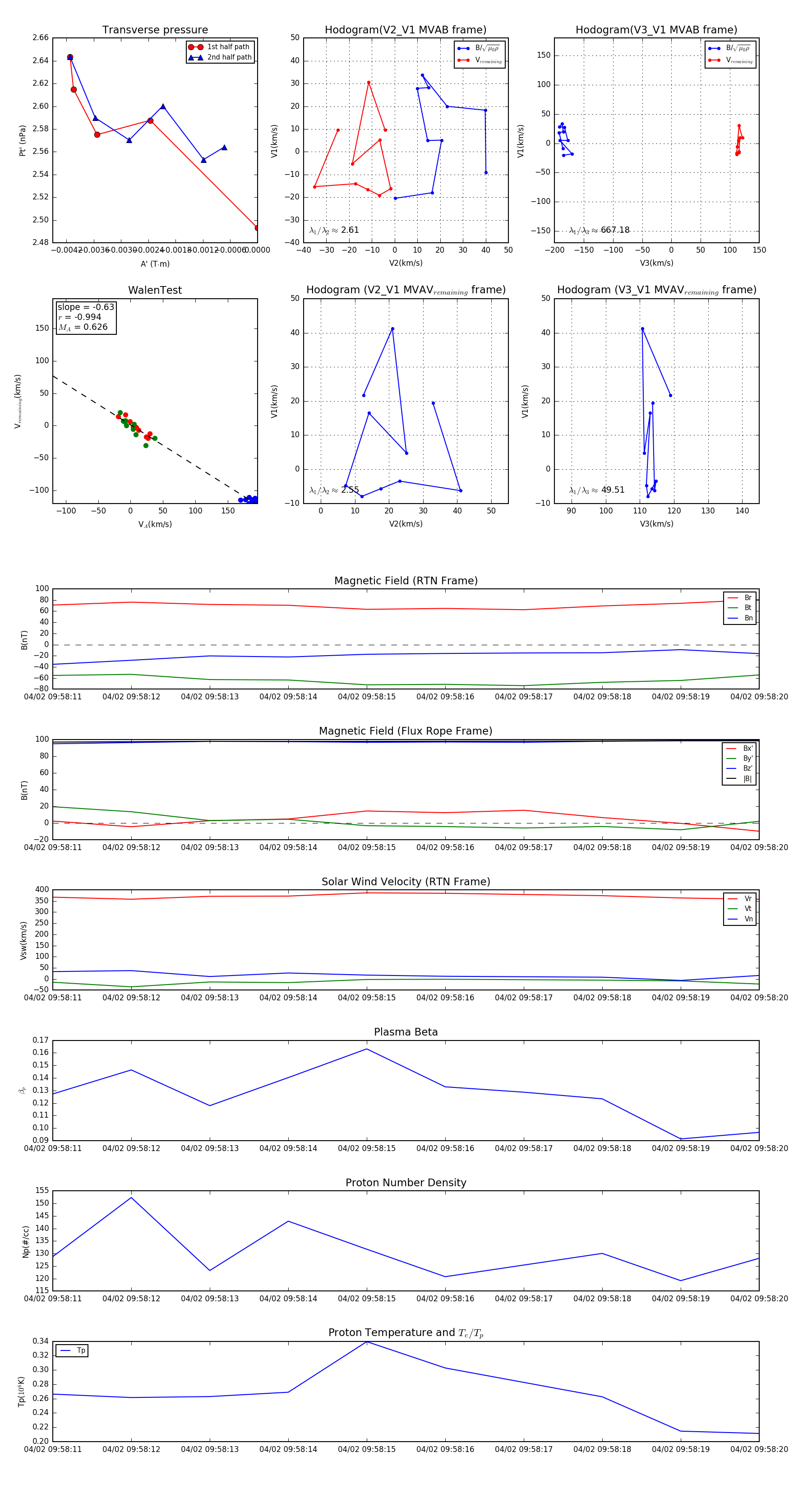
Flux Rope in 2024

Flux Rope Event 2024-04-02 09:58:11 ~ 2024-04-02 09:58:20 (10 seconds)


plot