HOME   LIST
‹–   –›

Flux Rope in 2024

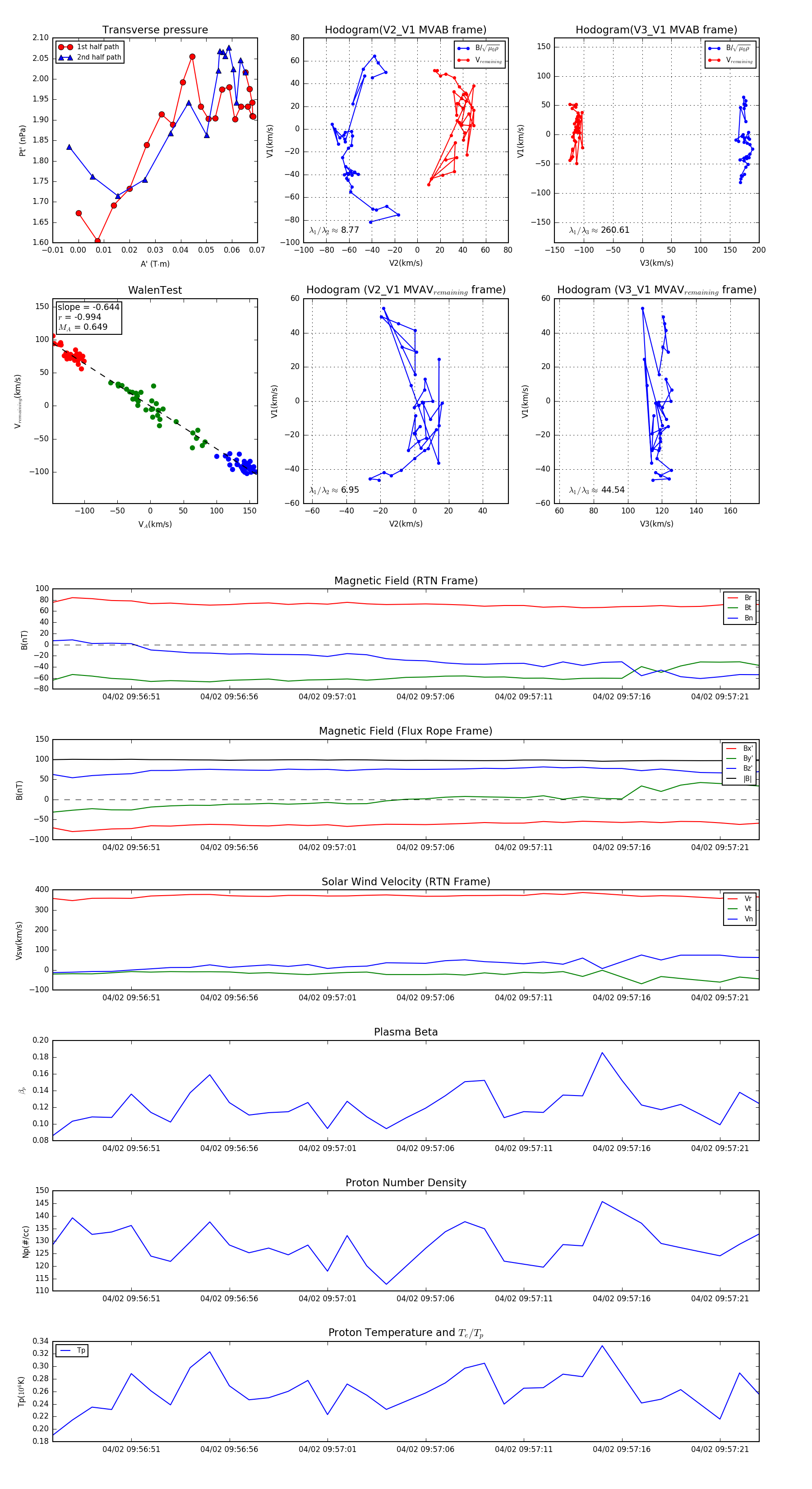
Flux Rope Event 2024-04-02 09:56:47 ~ 2024-04-02 09:57:23 (37 seconds)


plot