HOME   LIST
‹–   –›

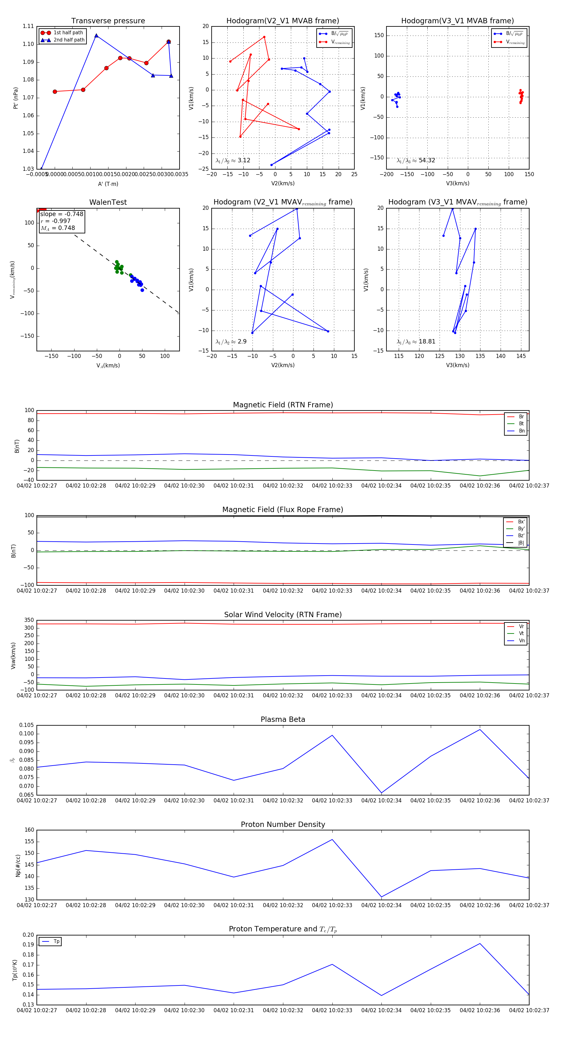
Flux Rope in 2024

Flux Rope Event 2024-04-02 10:02:27 ~ 2024-04-02 10:02:37 (11 seconds)


plot