HOME   LIST
‹–   –›

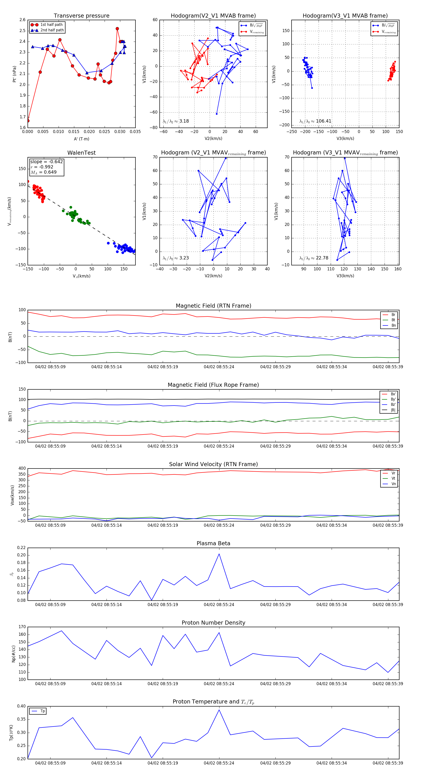
Flux Rope in 2024

Flux Rope Event 2024-04-02 08:55:07 ~ 2024-04-02 08:55:40 (34 seconds)


plot