HOME   LIST
‹–   –›

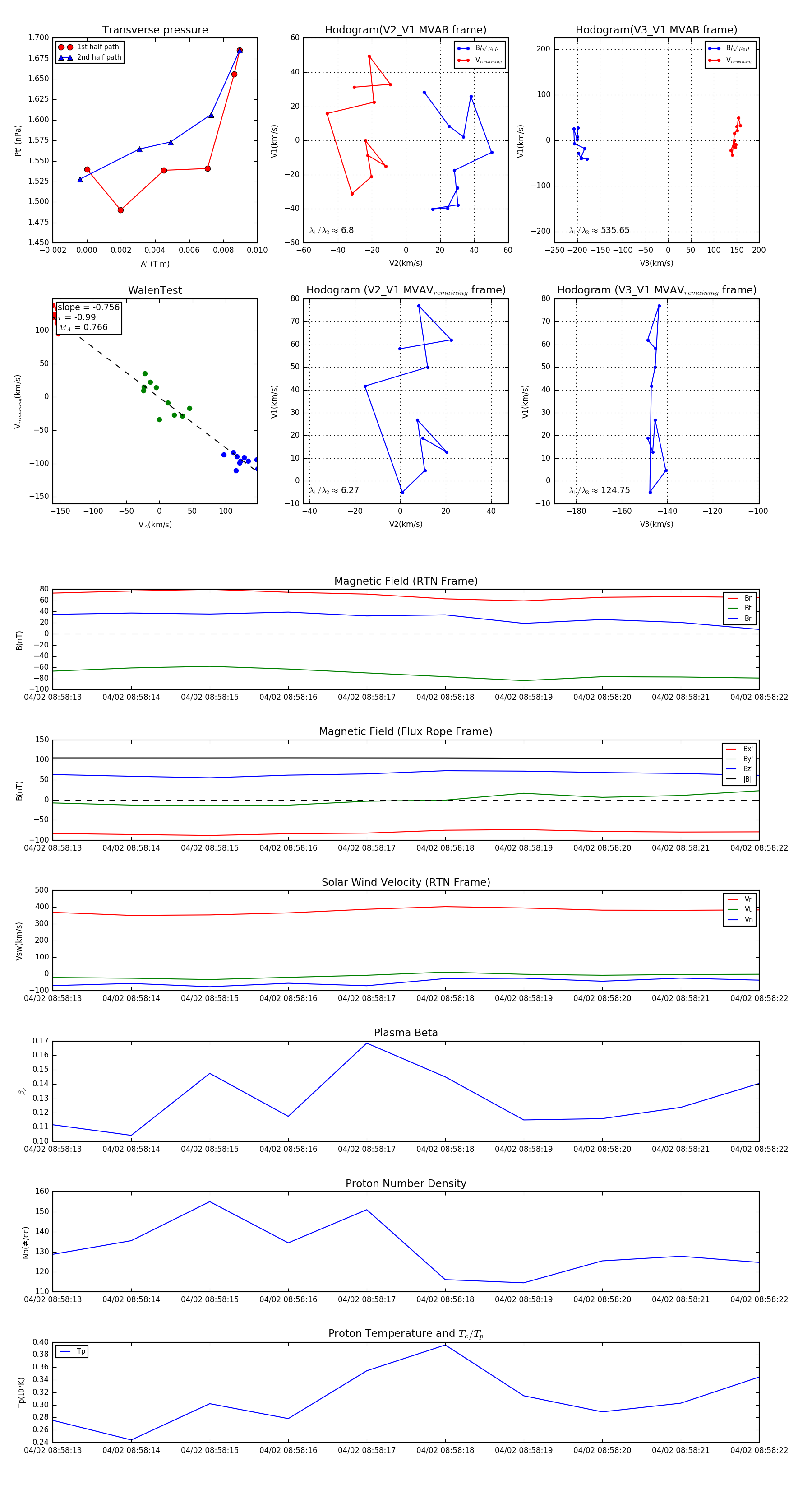
Flux Rope in 2024

Flux Rope Event 2024-04-02 08:58:13 ~ 2024-04-02 08:58:22 (10 seconds)


plot