HOME   LIST
‹–   –›

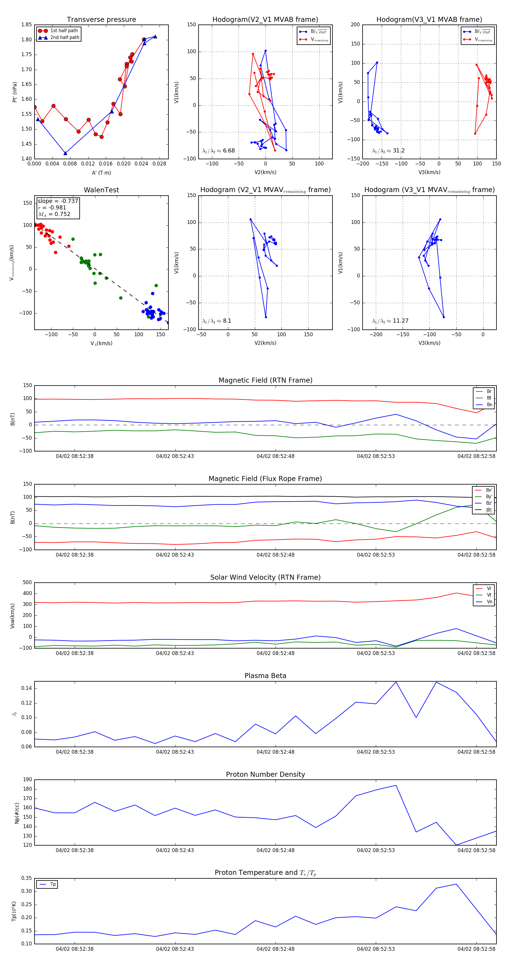
Flux Rope in 2024

Flux Rope Event 2024-04-02 08:52:36 ~ 2024-04-02 08:52:59 (24 seconds)


plot