HOME   LIST
‹–   –›

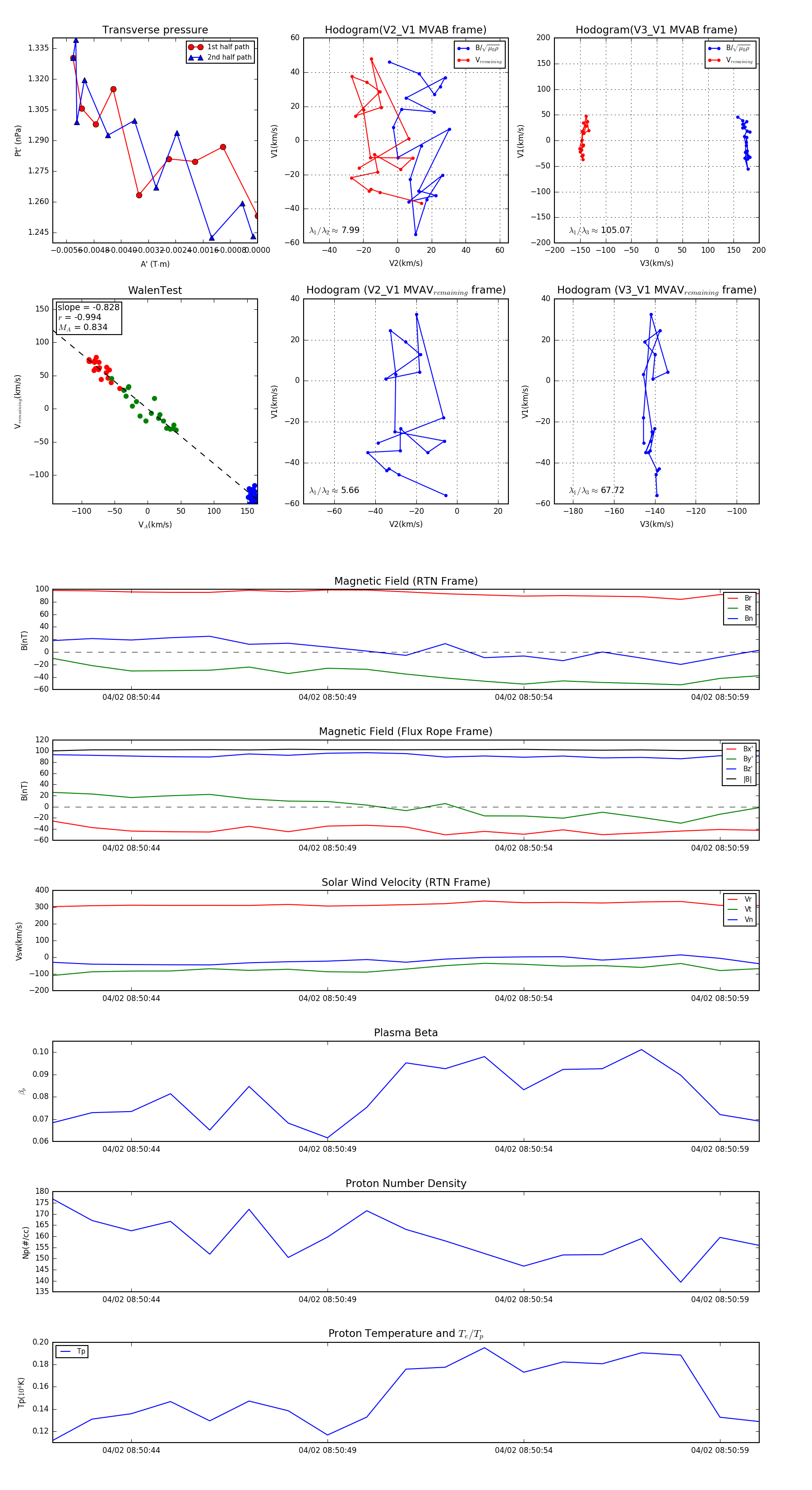
Flux Rope in 2024

Flux Rope Event 2024-04-02 08:50:42 ~ 2024-04-02 08:51:00 (19 seconds)


plot