HOME   LIST
‹–   –›

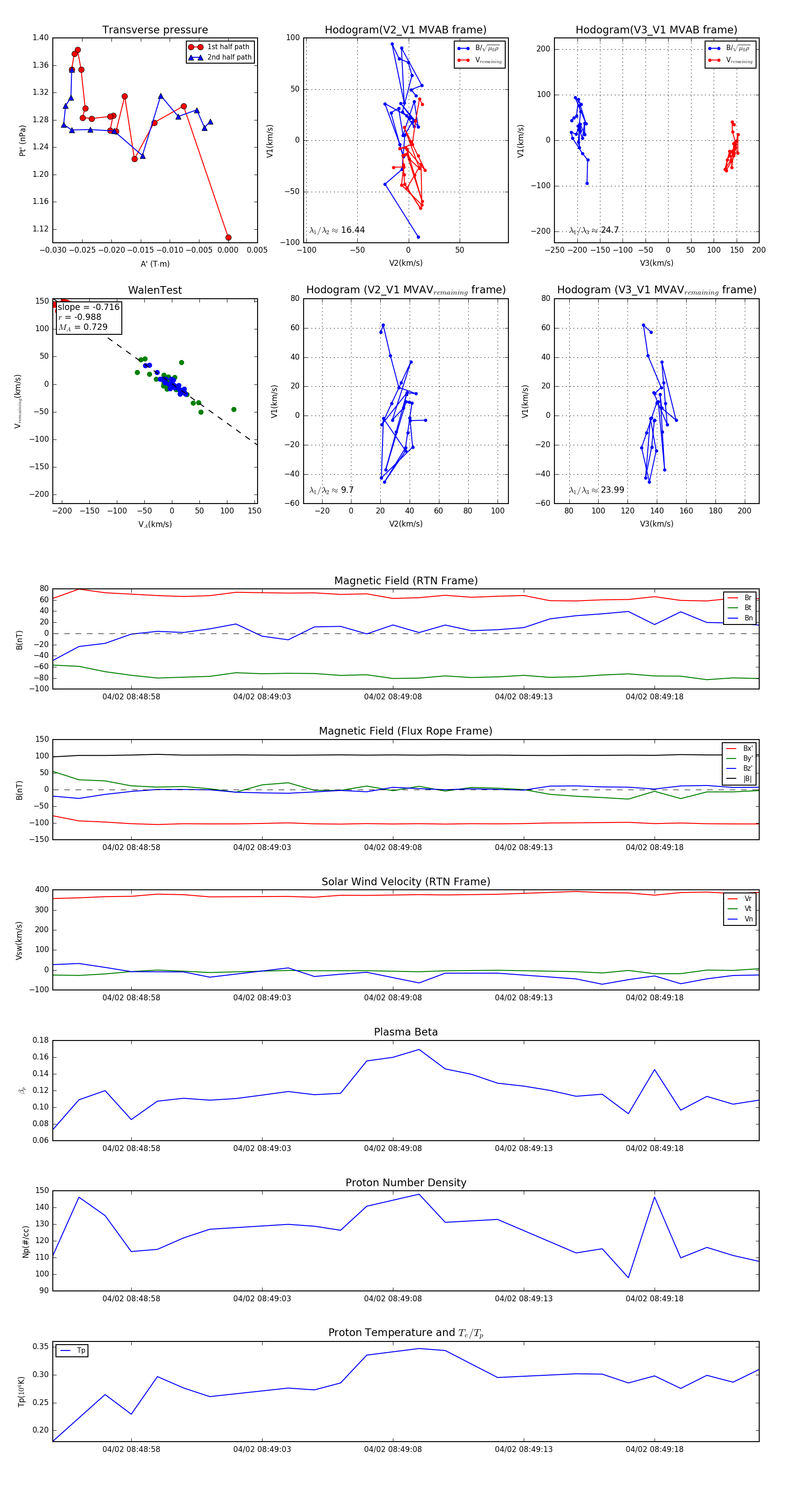
Flux Rope in 2024

Flux Rope Event 2024-04-02 08:48:55 ~ 2024-04-02 08:49:22 (28 seconds)


plot