HOME   LIST
‹–   –›

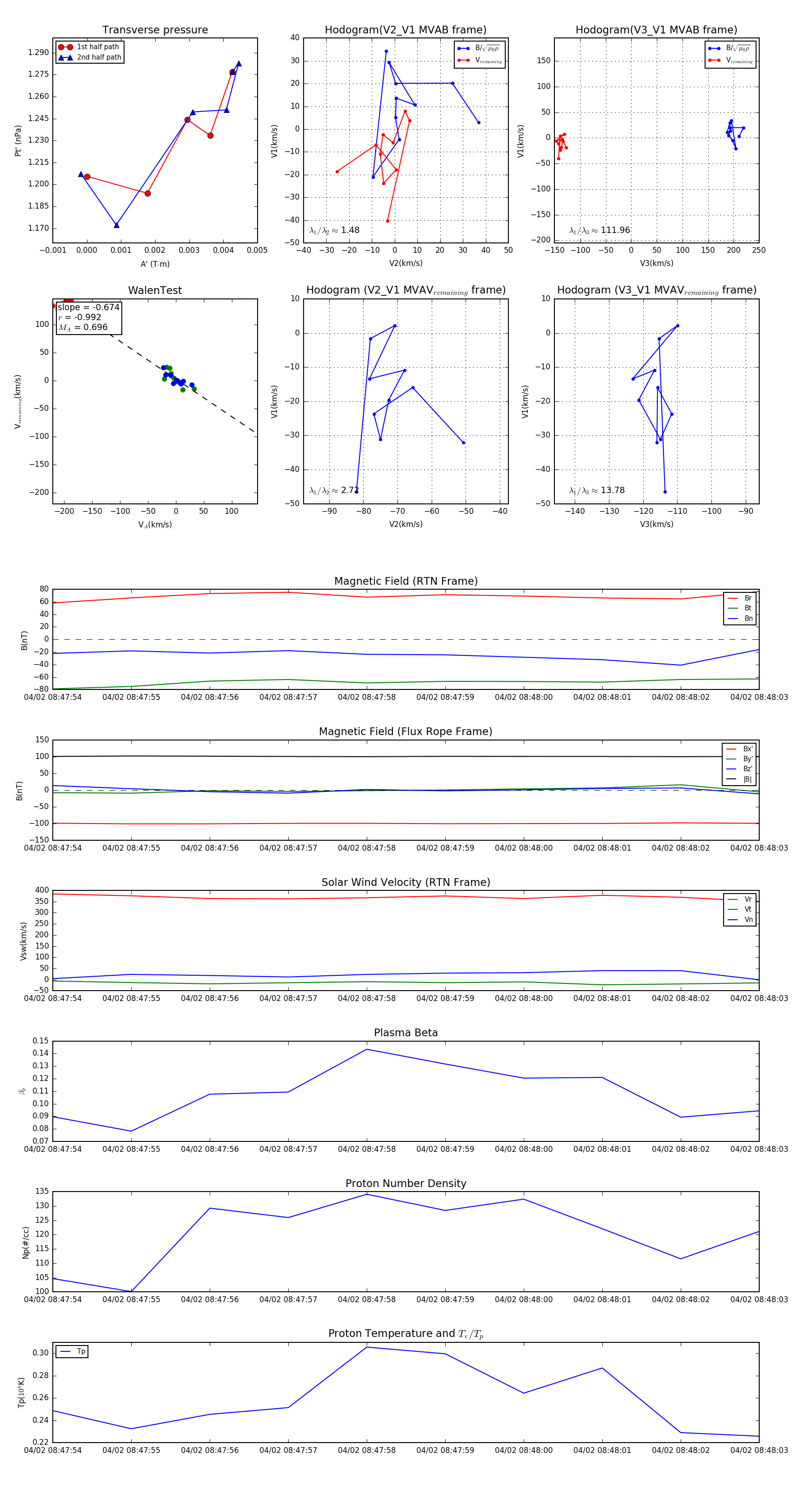
Flux Rope in 2024

Flux Rope Event 2024-04-02 08:47:54 ~ 2024-04-02 08:48:03 (10 seconds)


plot