HOME   LIST
‹–   –›

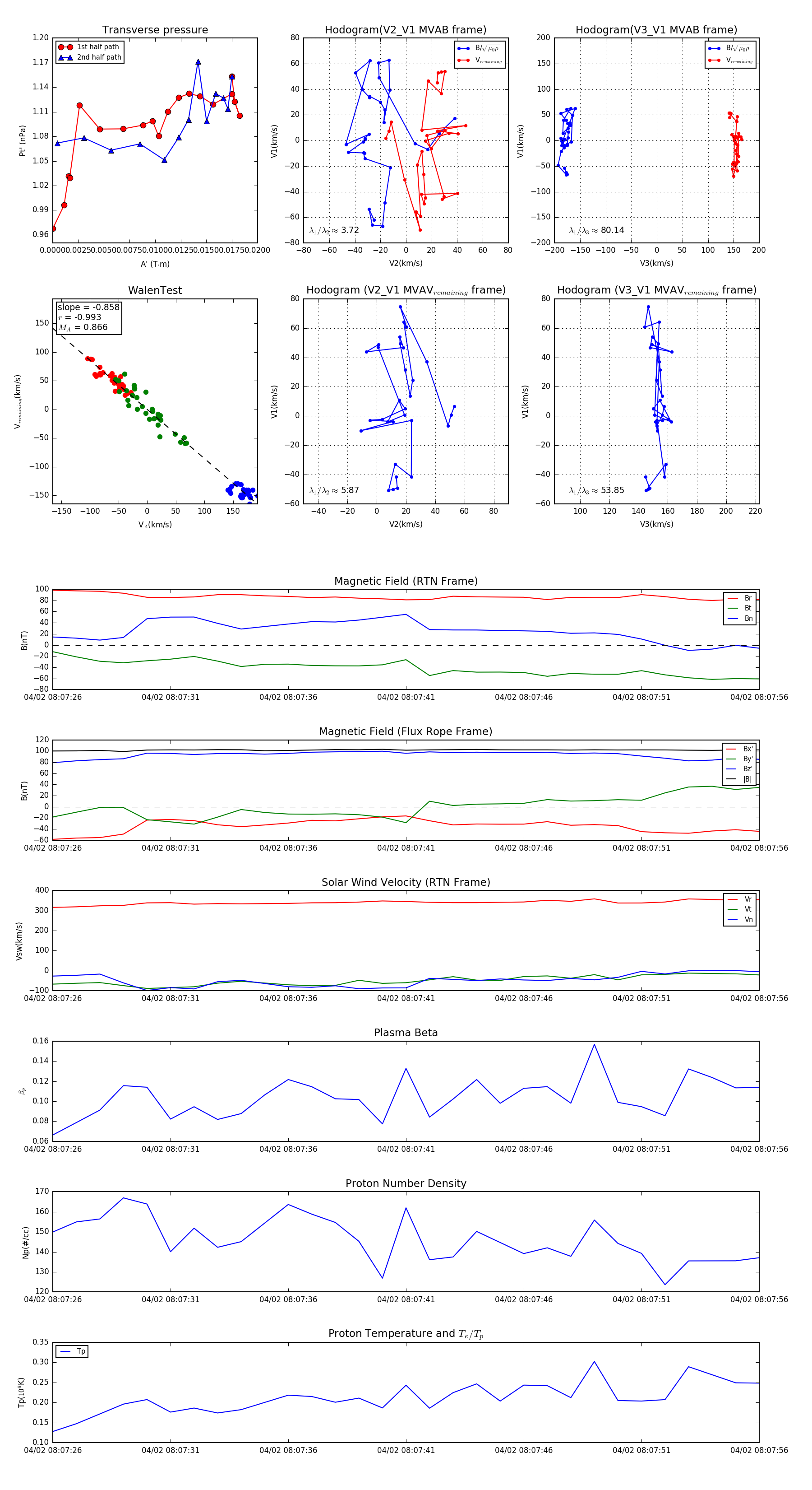
Flux Rope in 2024

Flux Rope Event 2024-04-02 08:07:26 ~ 2024-04-02 08:07:56 (31 seconds)


plot