HOME   LIST
‹–   –›

Flux Rope in 2024

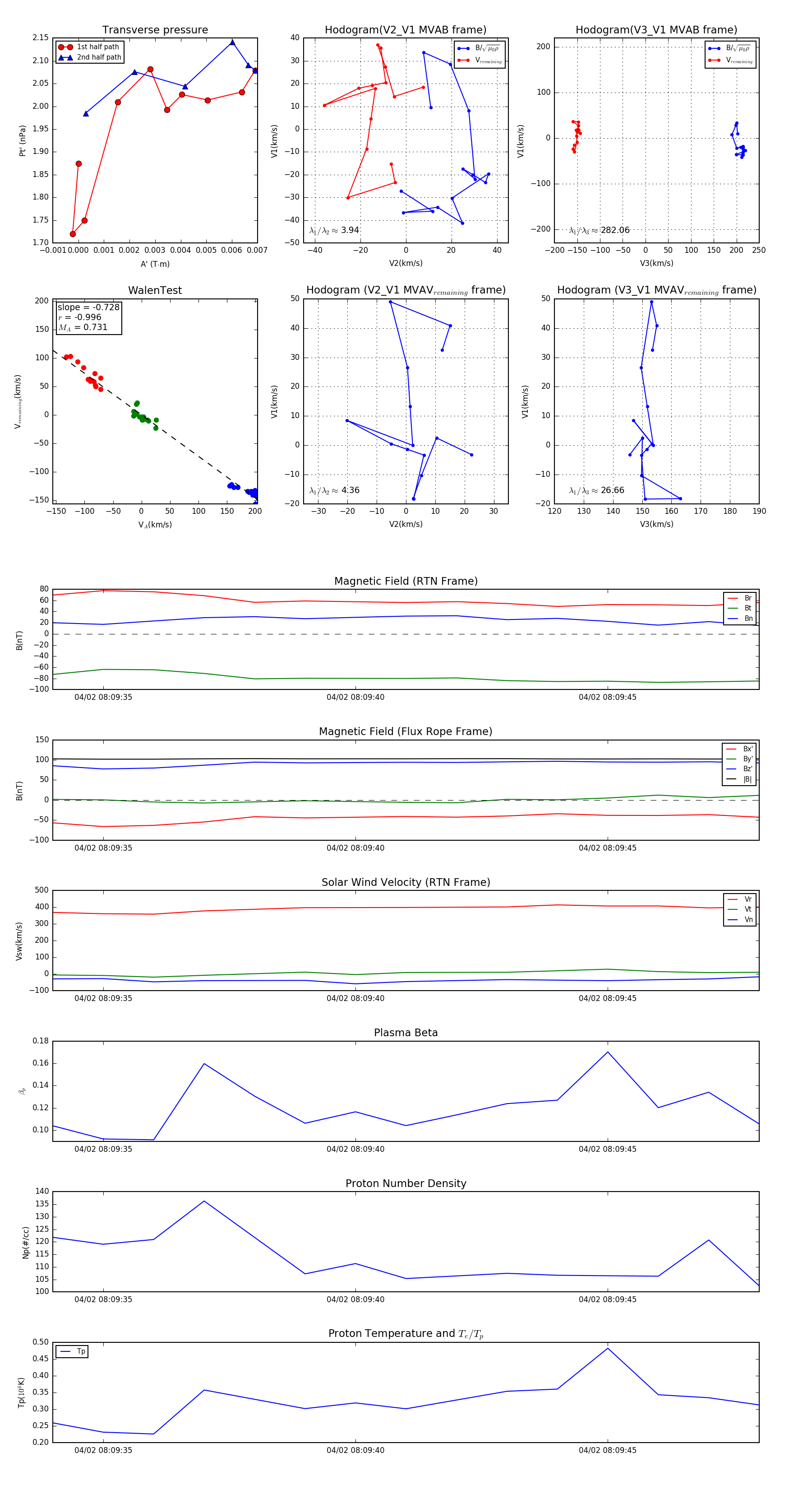
Flux Rope Event 2024-04-02 08:09:34 ~ 2024-04-02 08:09:48 (15 seconds)


plot