HOME   LIST
‹–   –›

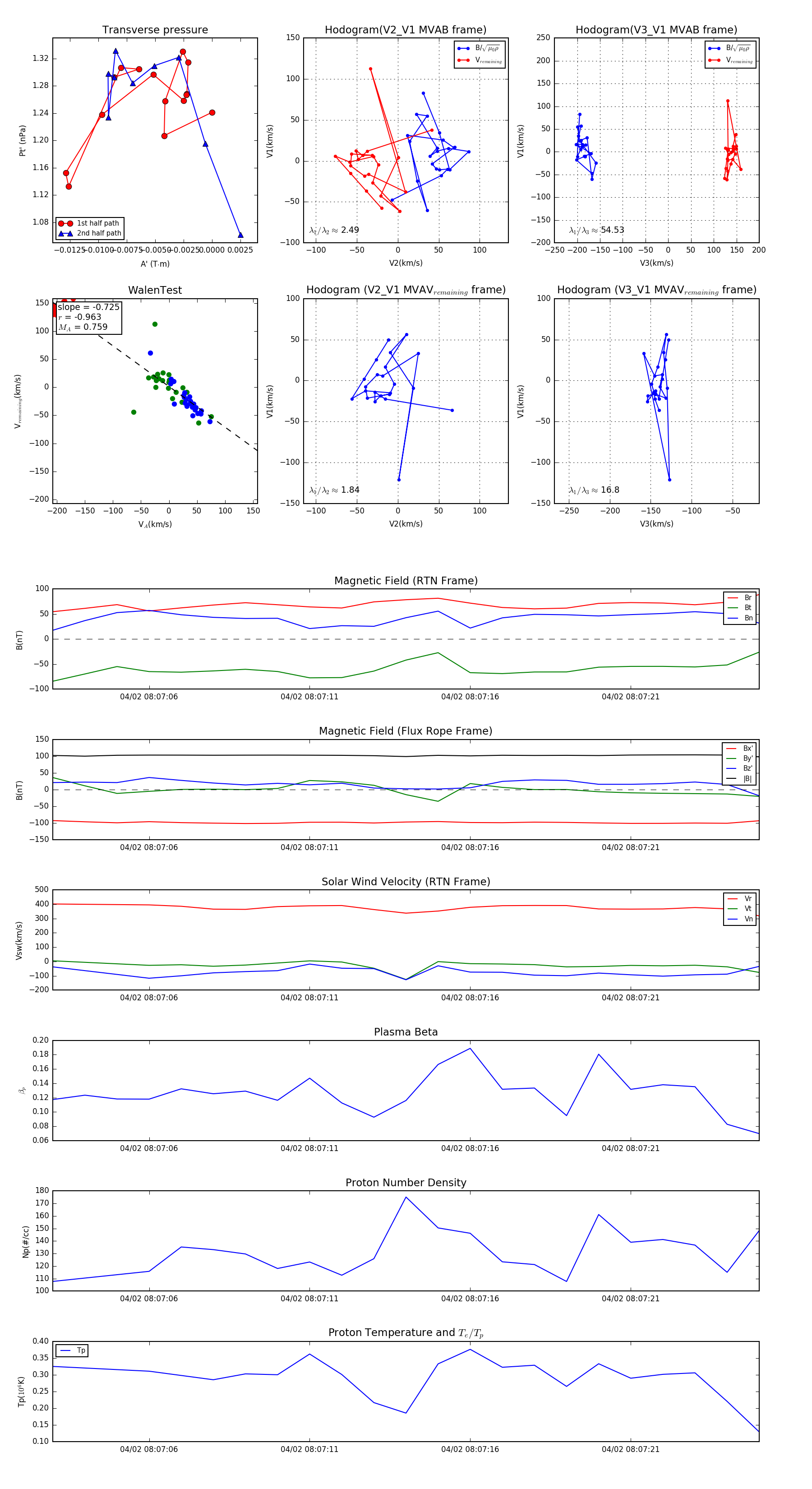
Flux Rope in 2024

Flux Rope Event 2024-04-02 08:07:03 ~ 2024-04-02 08:07:25 (23 seconds)


plot