HOME   LIST
‹–   –›

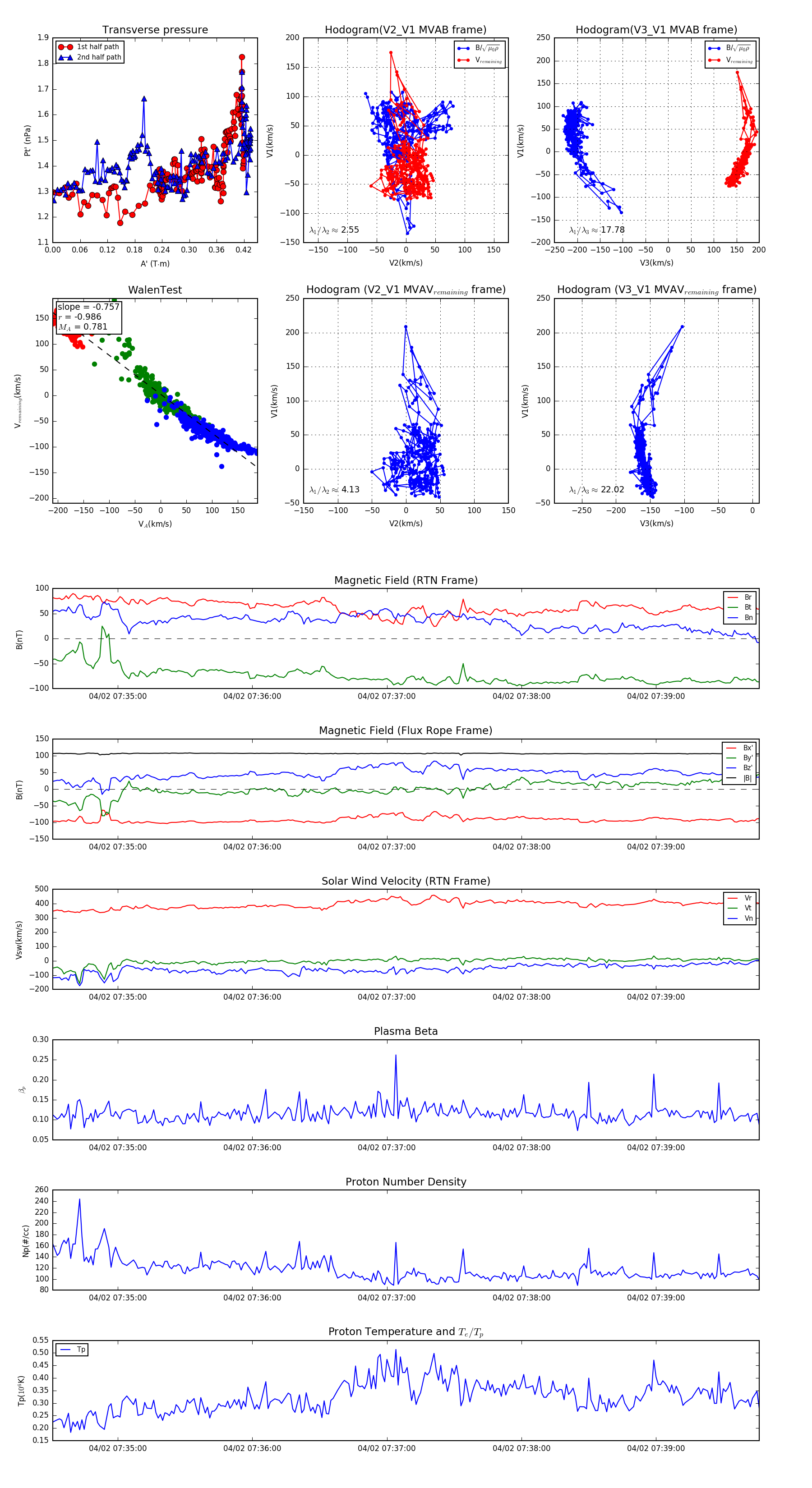
Flux Rope in 2024

Flux Rope Event 2024-04-02 07:34:31 ~ 2024-04-02 07:39:46 (316 seconds)


plot