HOME   LIST
‹–   –›

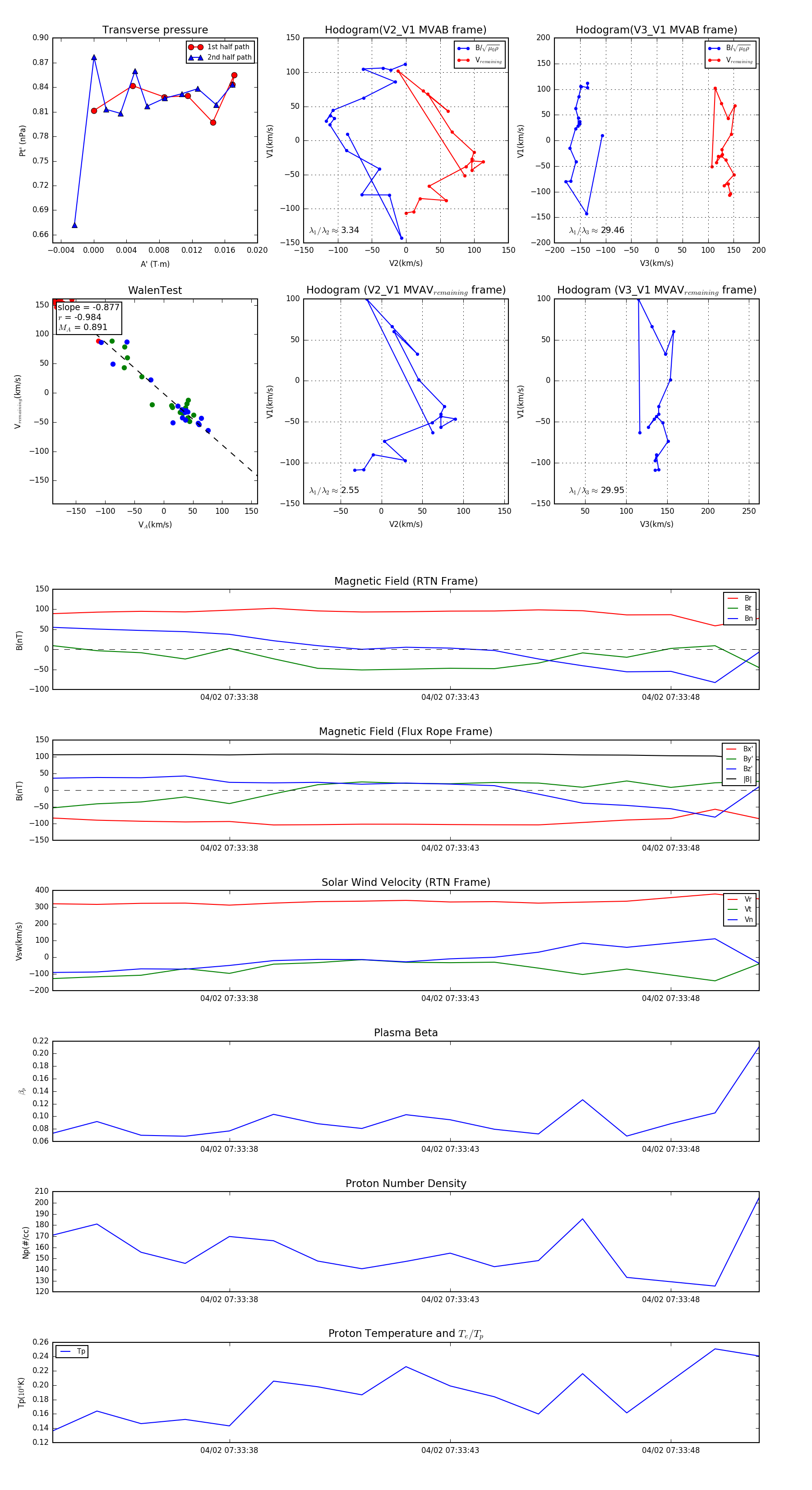
Flux Rope in 2024

Flux Rope Event 2024-04-02 07:33:34 ~ 2024-04-02 07:33:50 (17 seconds)


plot