HOME   LIST
‹–   –›

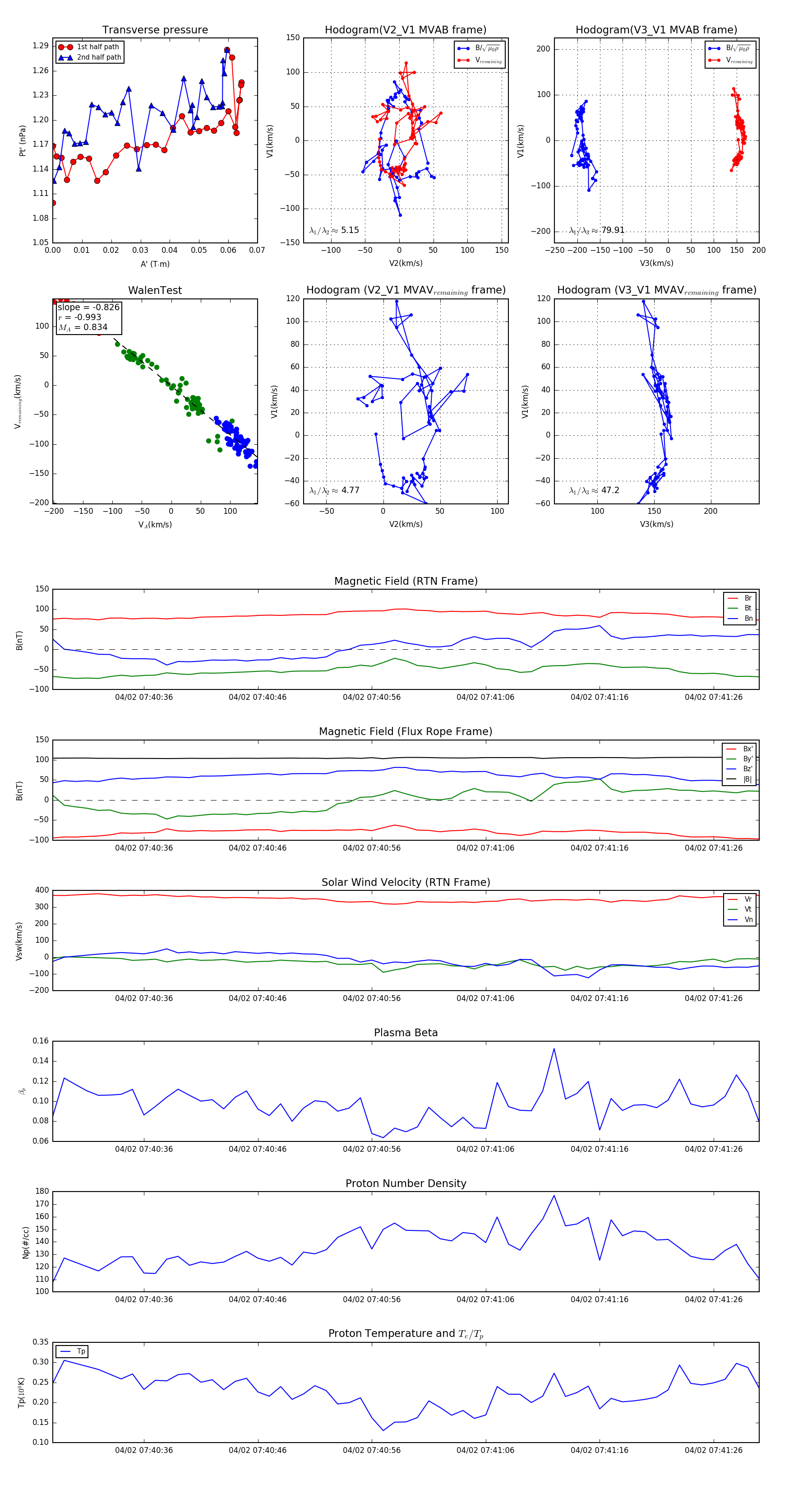
Flux Rope in 2024

Flux Rope Event 2024-04-02 07:40:28 ~ 2024-04-02 07:41:30 (63 seconds)


plot