HOME   LIST
‹–   –›

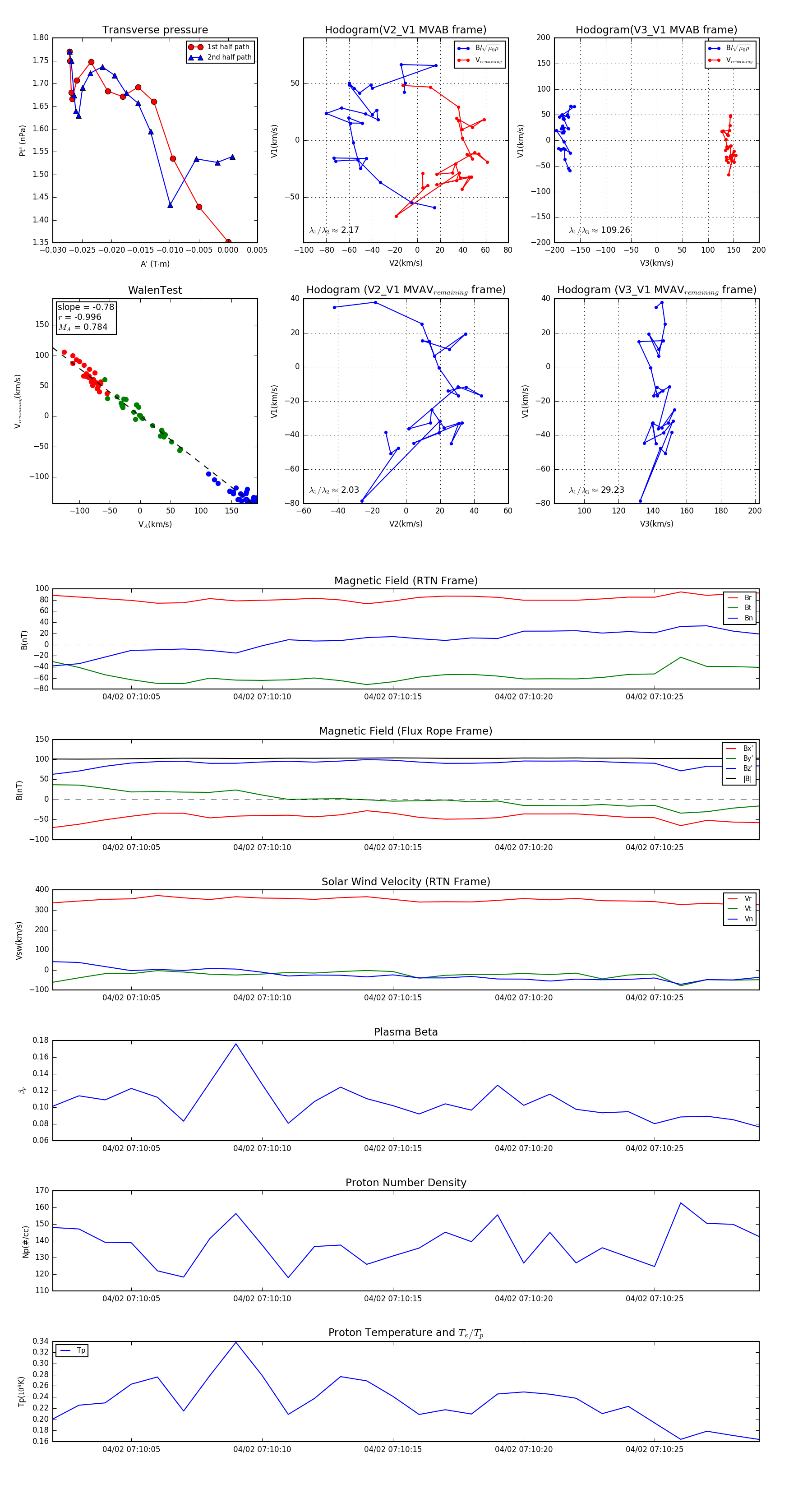
Flux Rope in 2024

Flux Rope Event 2024-04-02 07:10:02 ~ 2024-04-02 07:10:29 (28 seconds)


plot