HOME   LIST
‹–   –›

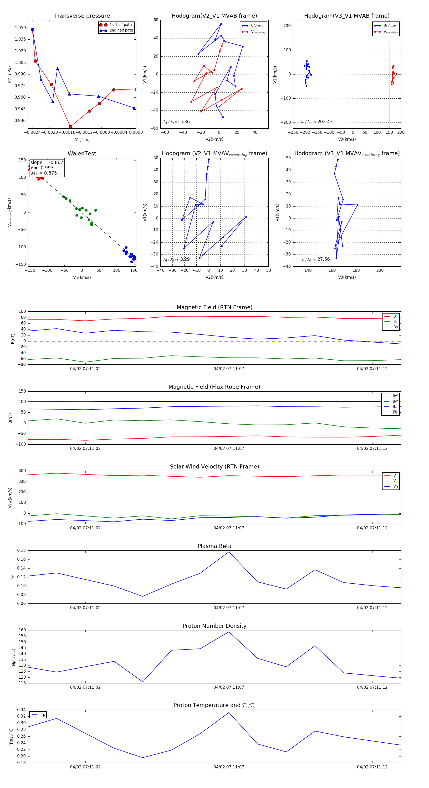
Flux Rope in 2024

Flux Rope Event 2024-04-02 07:11:00 ~ 2024-04-02 07:11:13 (14 seconds)


plot