HOME   LIST
‹–   –›

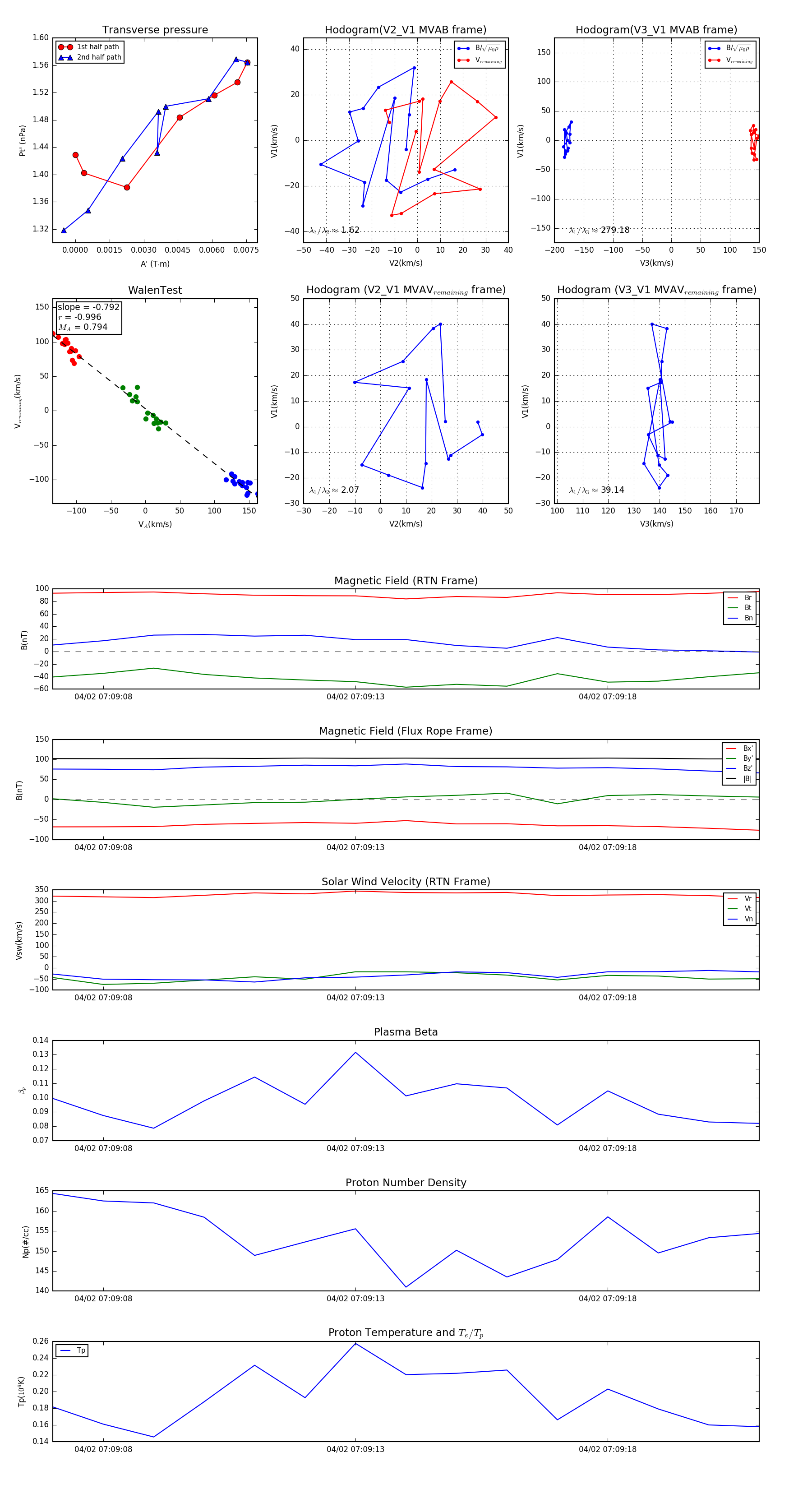
Flux Rope in 2024

Flux Rope Event 2024-04-02 07:09:07 ~ 2024-04-02 07:09:21 (15 seconds)


plot