HOME   LIST
‹–   –›

Flux Rope in 2024

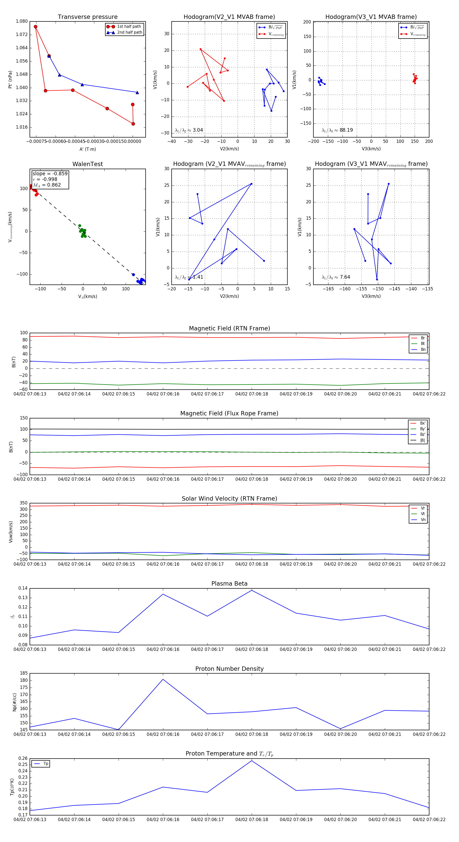
Flux Rope Event 2024-04-02 07:06:13 ~ 2024-04-02 07:06:22 (10 seconds)


plot