HOME   LIST
‹–   –›

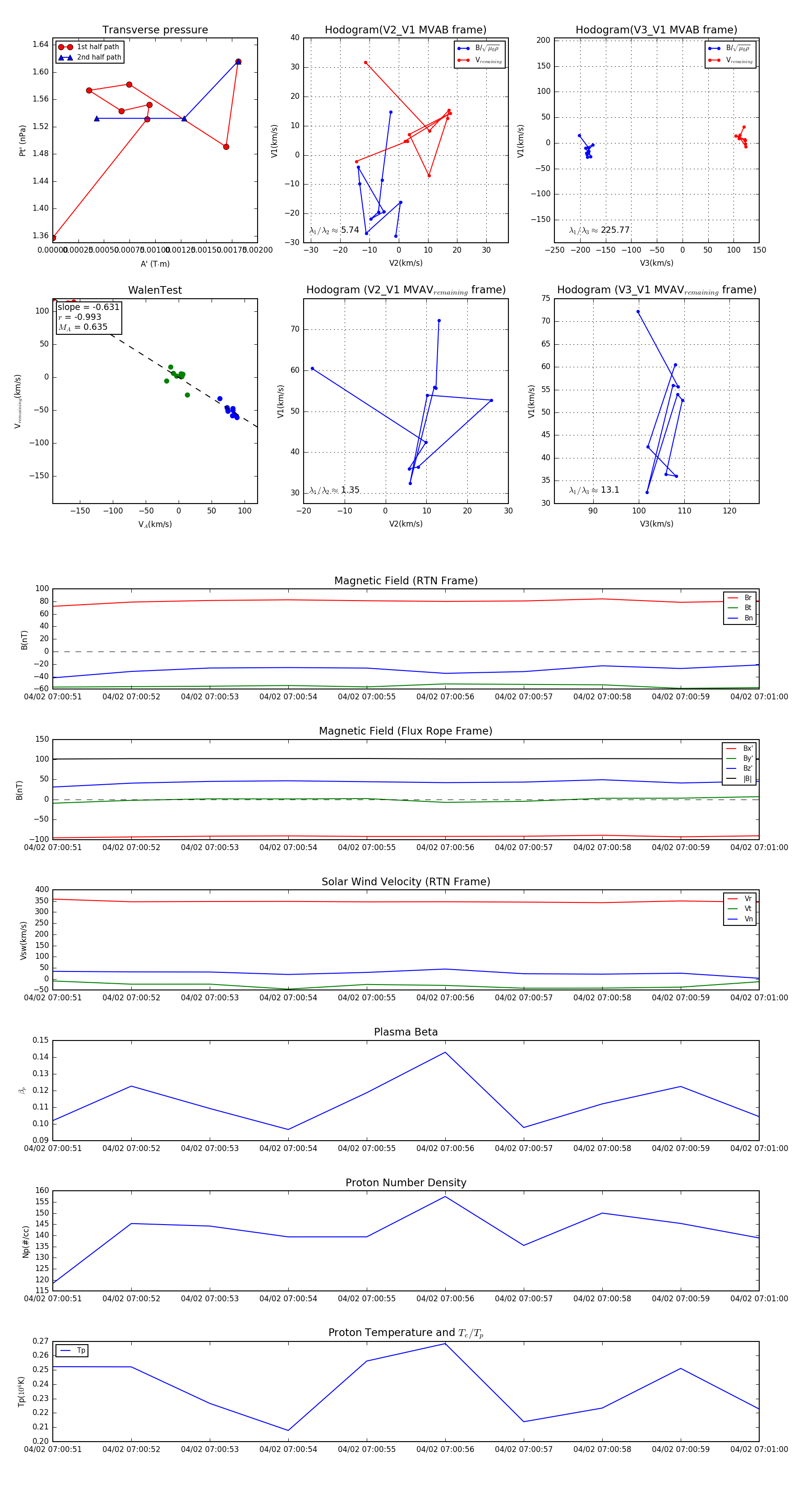
Flux Rope in 2024

Flux Rope Event 2024-04-02 07:00:51 ~ 2024-04-02 07:01:00 (10 seconds)


plot