HOME   LIST
‹–   –›

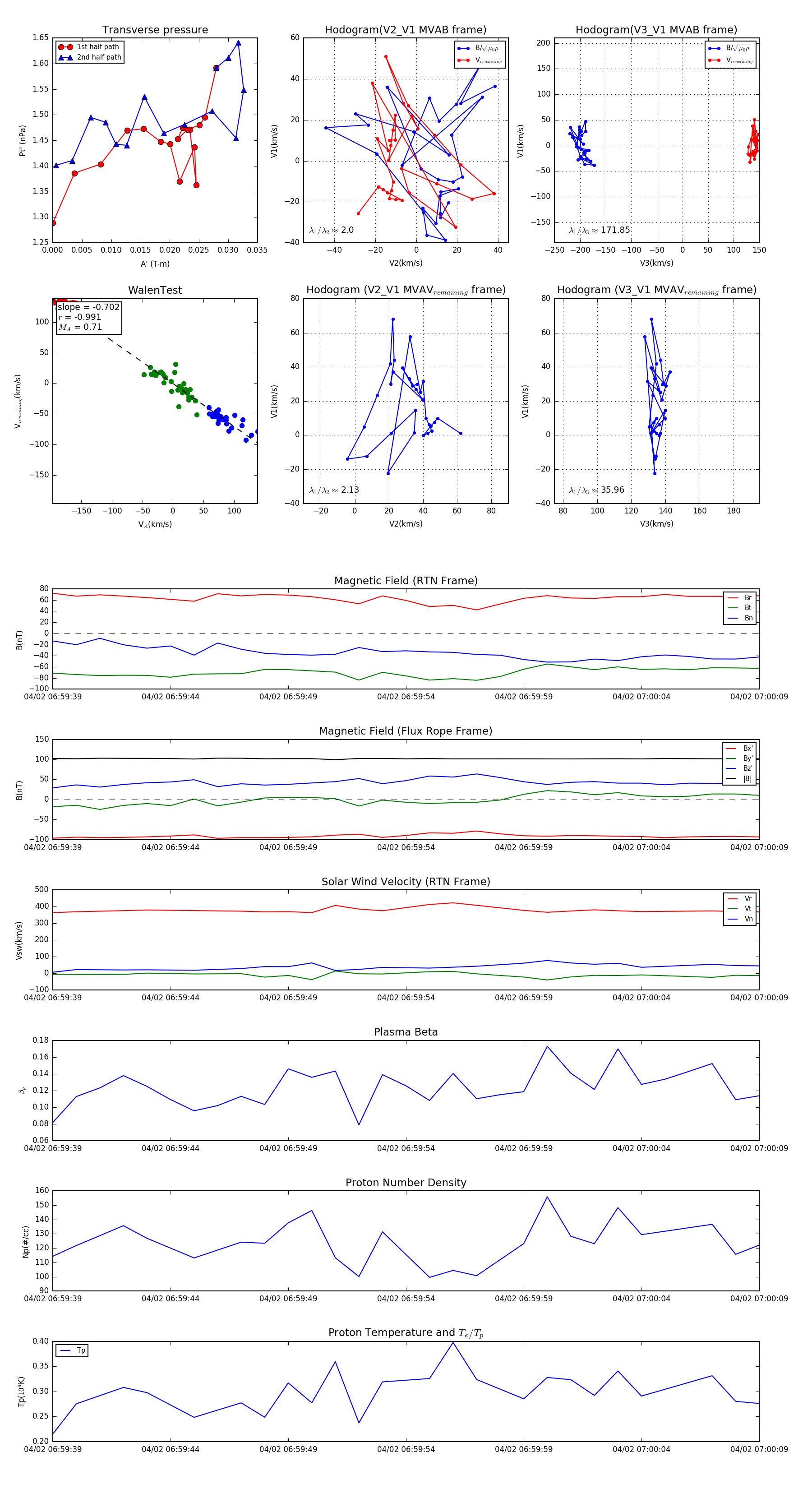
Flux Rope in 2024

Flux Rope Event 2024-04-02 06:59:39 ~ 2024-04-02 07:00:09 (31 seconds)


plot