HOME   LIST
‹–   –›

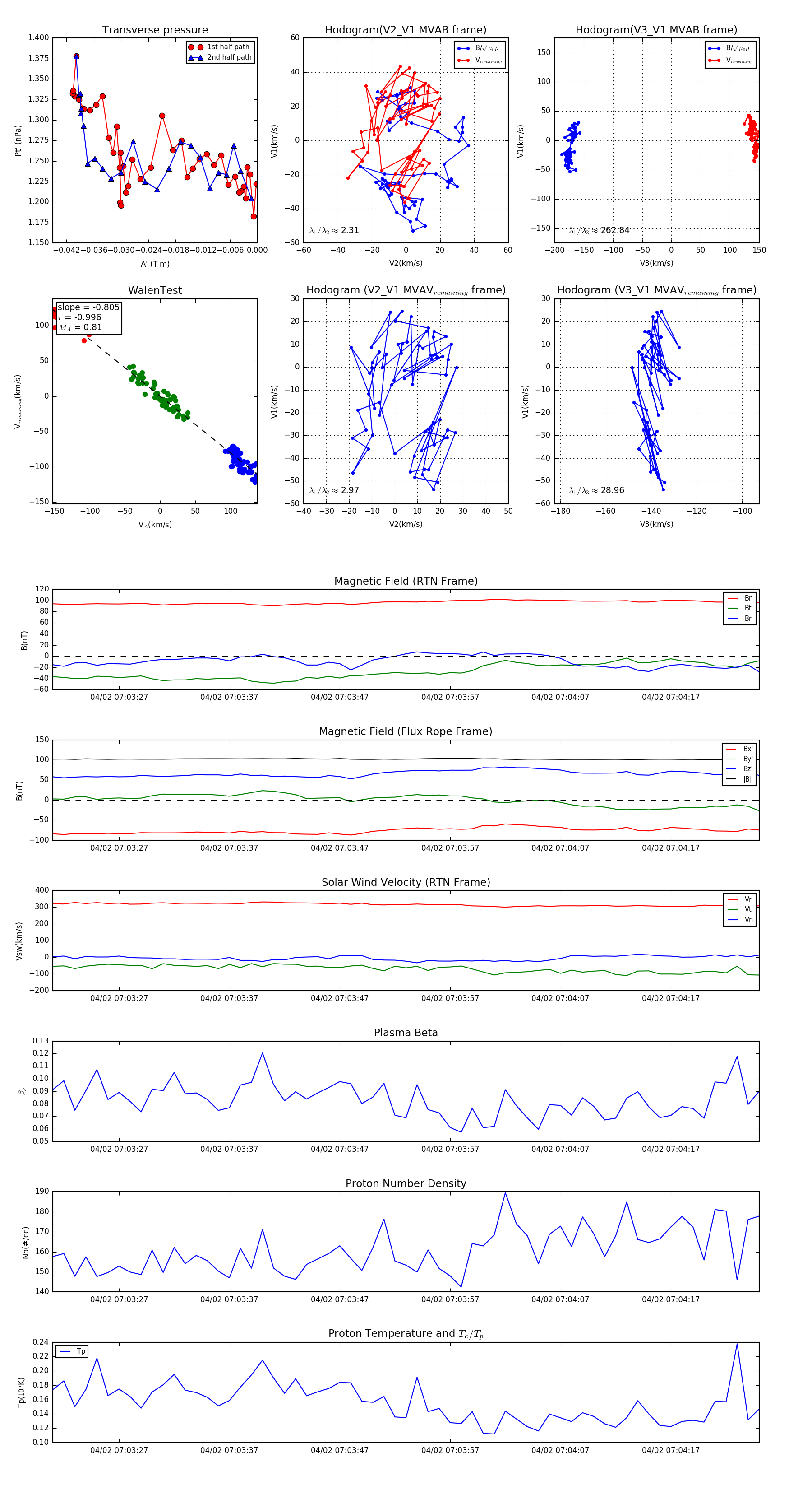
Flux Rope in 2024

Flux Rope Event 2024-04-02 07:03:21 ~ 2024-04-02 07:04:25 (65 seconds)


plot