HOME   LIST
‹–   –›

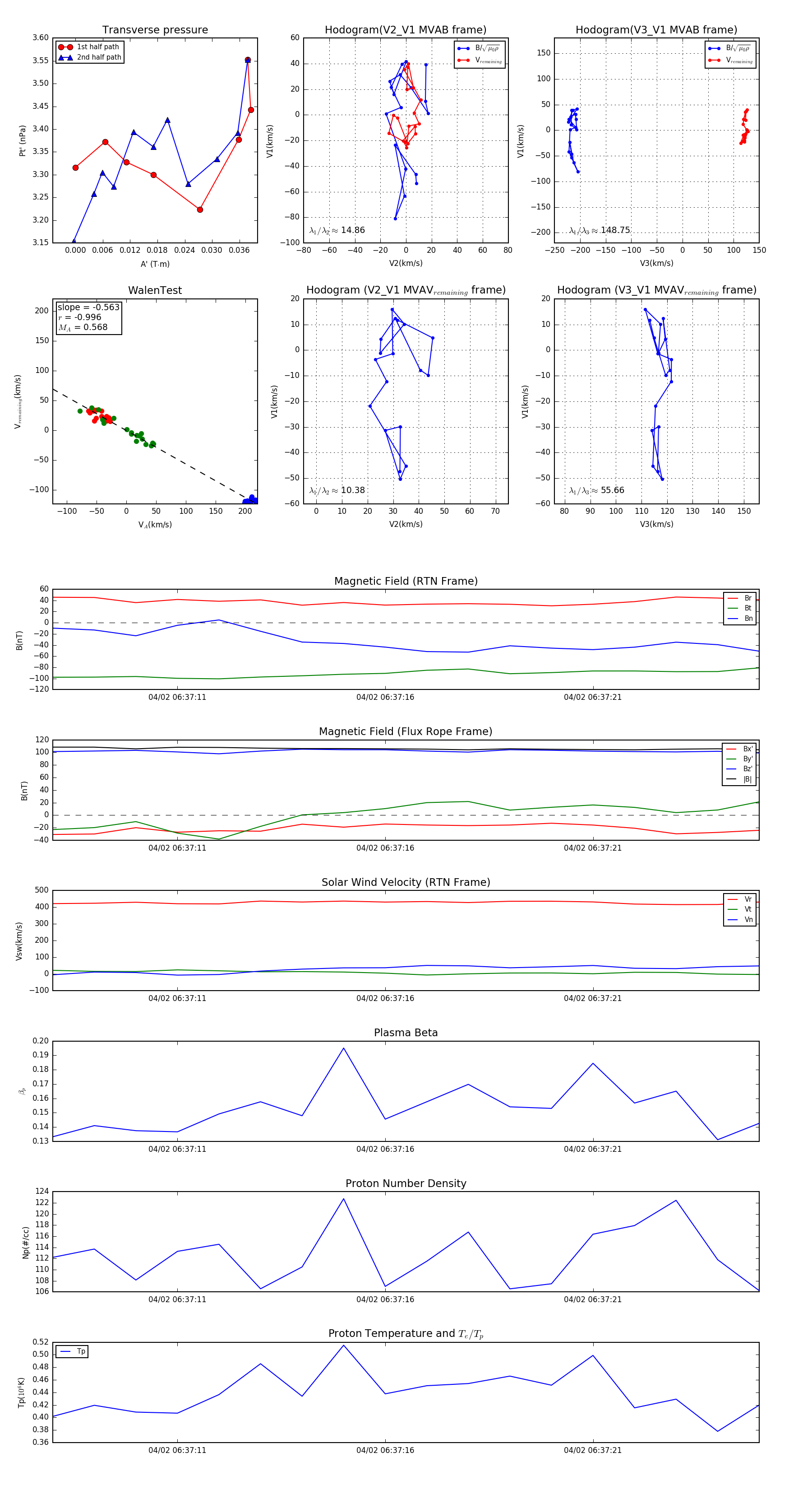
Flux Rope in 2024

Flux Rope Event 2024-04-02 06:37:08 ~ 2024-04-02 06:37:25 (18 seconds)


plot