HOME   LIST
‹–   –›

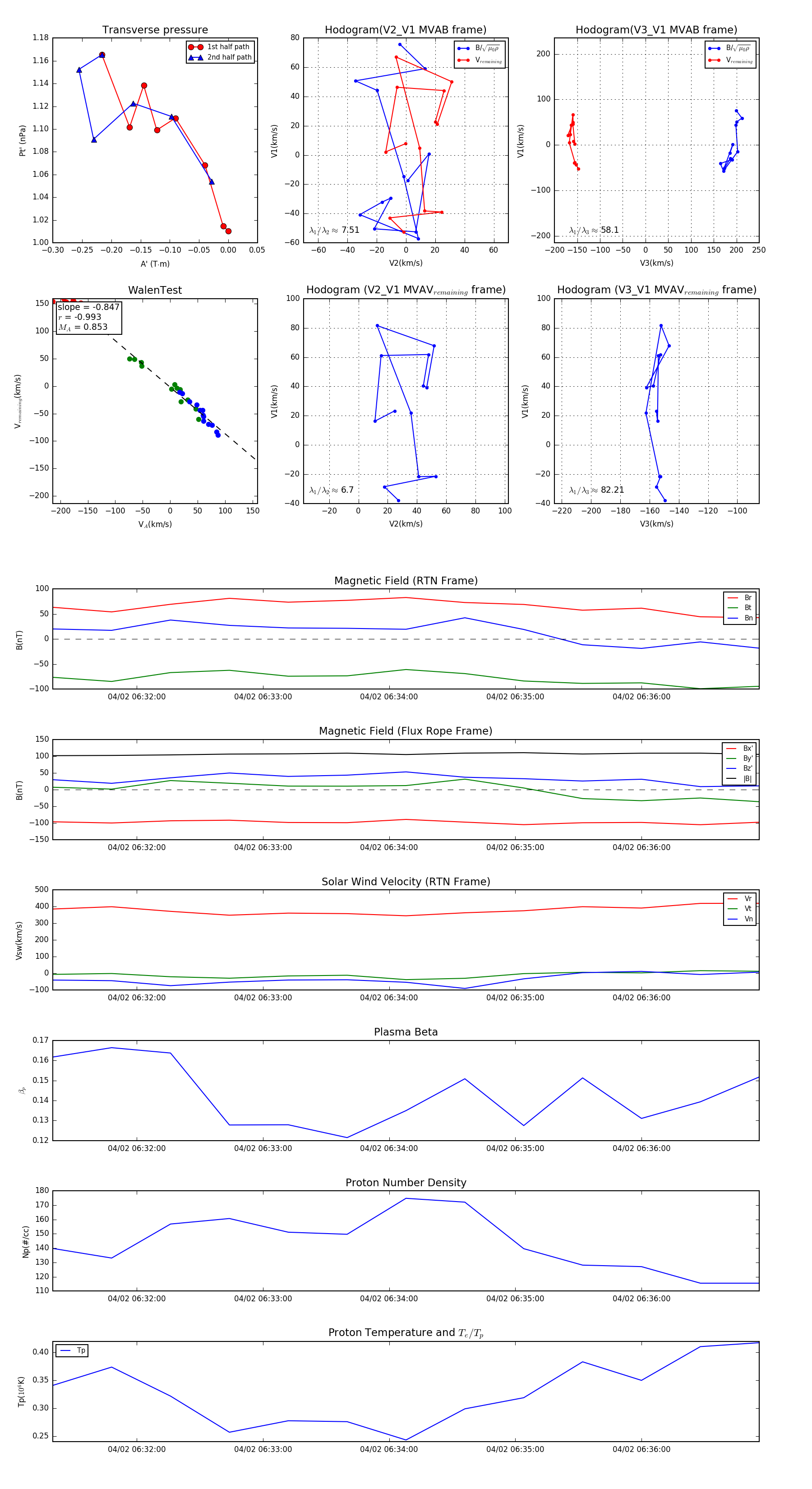
Flux Rope in 2024

Flux Rope Event 2024-04-02 06:31:20 ~ 2024-04-02 06:36:56 (337 seconds)


plot