HOME   LIST
‹–   –›

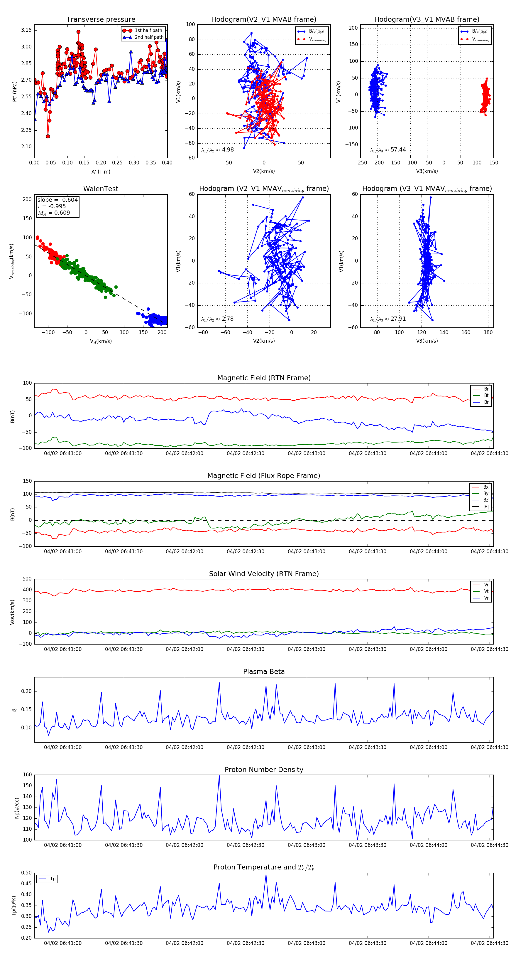
Flux Rope in 2024

Flux Rope Event 2024-04-02 06:40:46 ~ 2024-04-02 06:44:32 (227 seconds)


plot