HOME   LIST
‹–   –›

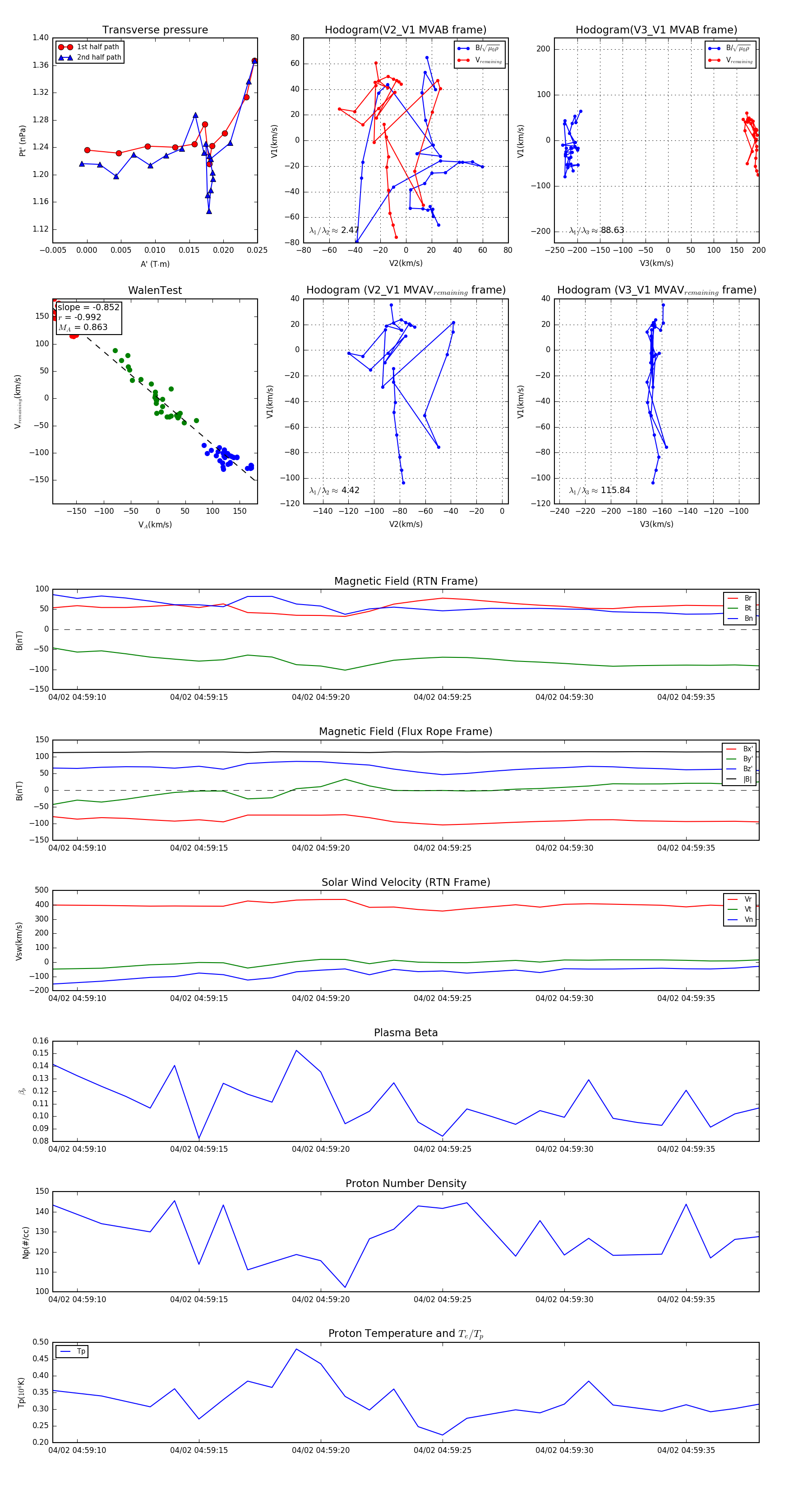
Flux Rope in 2024

Flux Rope Event 2024-04-02 04:59:09 ~ 2024-04-02 04:59:38 (30 seconds)


plot