HOME   LIST
‹–   –›

Flux Rope in 2024

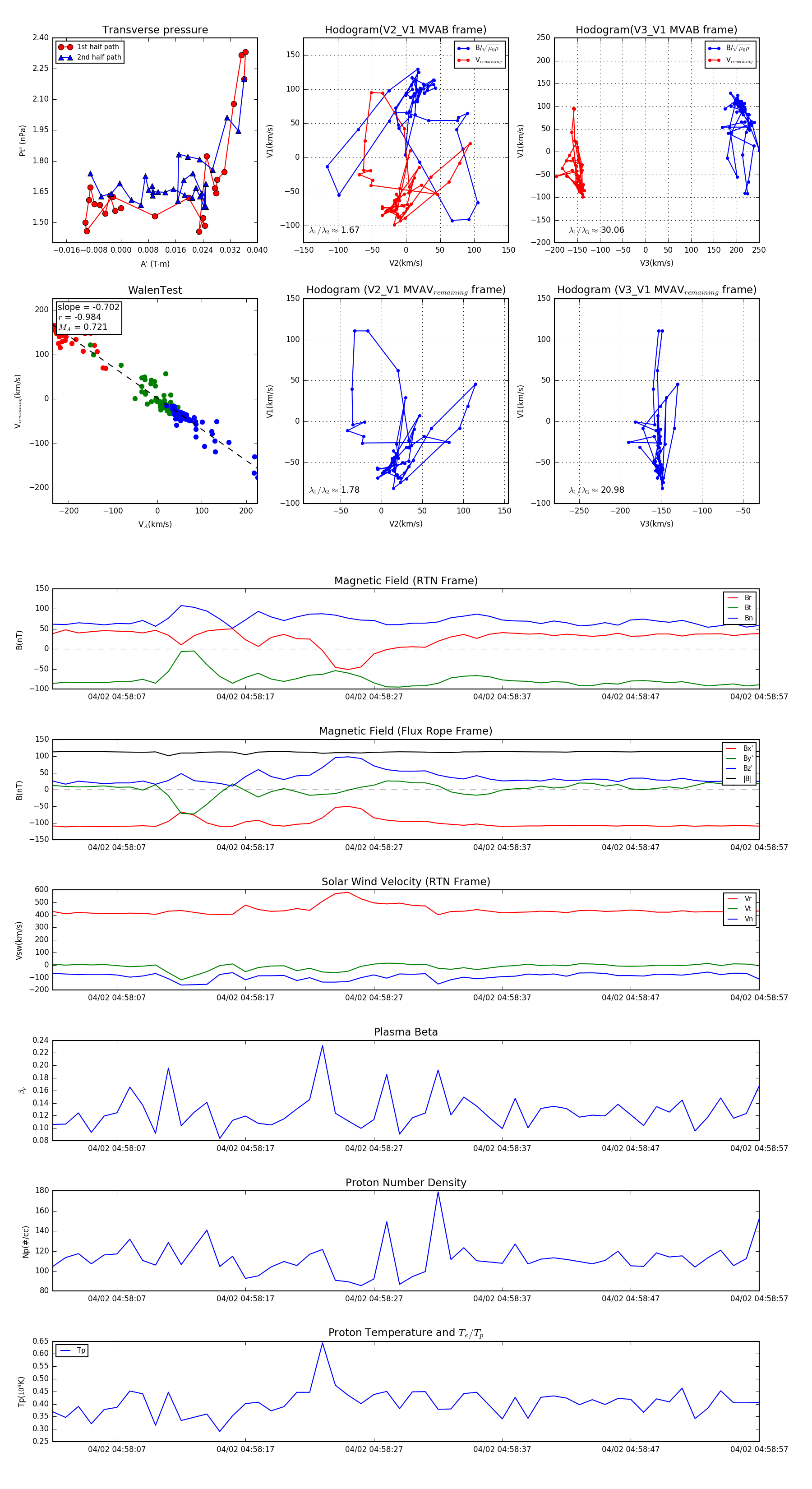
Flux Rope Event 2024-04-02 04:58:02 ~ 2024-04-02 04:58:57 (56 seconds)


plot