HOME   LIST
‹–   –›

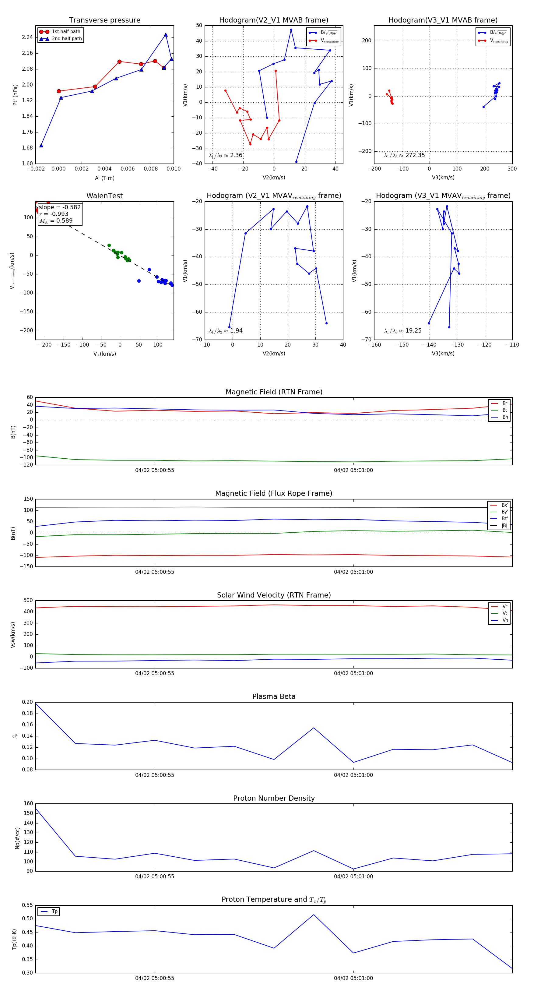
Flux Rope in 2024

Flux Rope Event 2024-04-02 05:00:52 ~ 2024-04-02 05:01:04 (13 seconds)


plot