HOME   LIST
‹–   –›

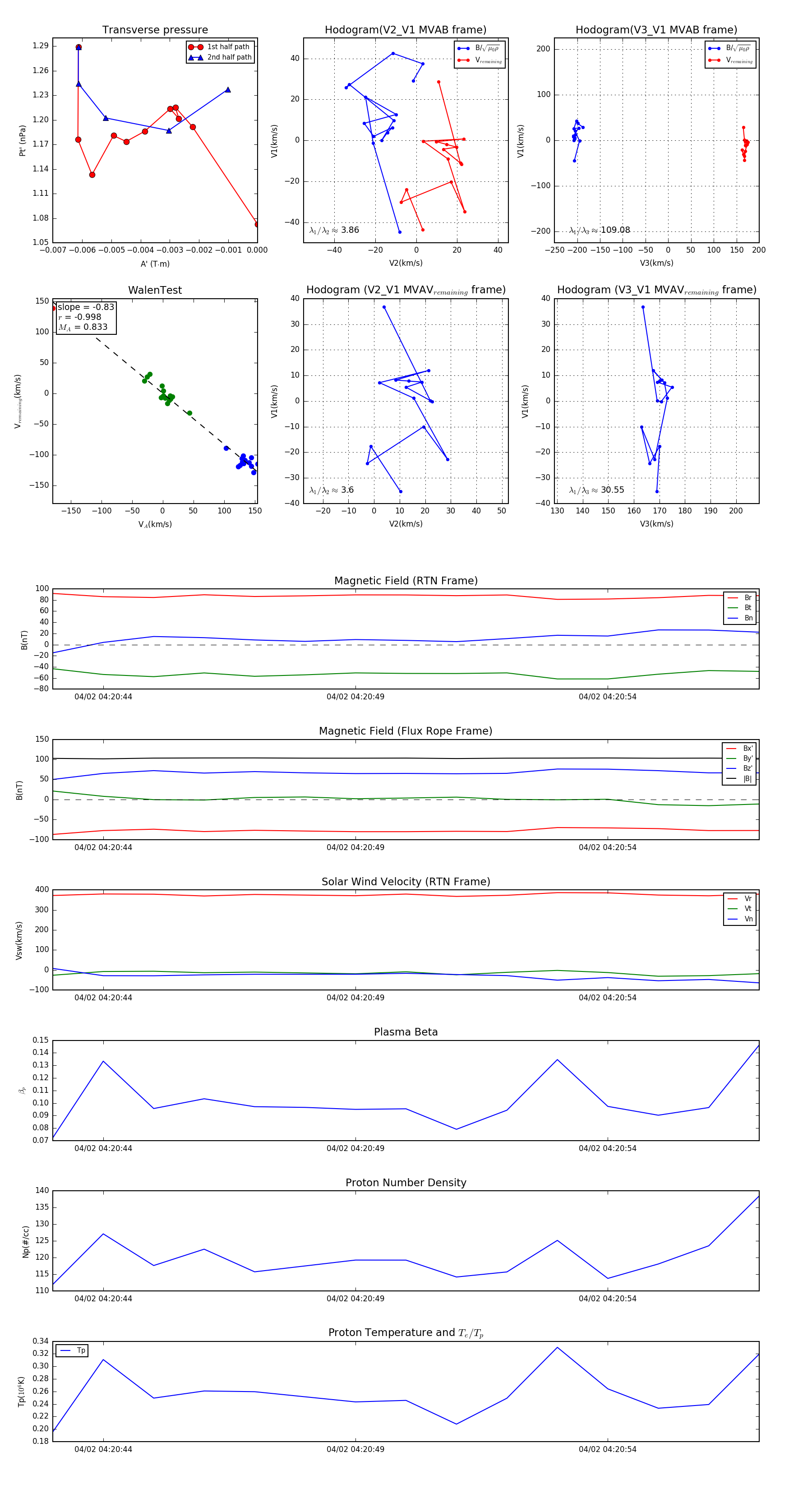
Flux Rope in 2024

Flux Rope Event 2024-04-02 04:20:43 ~ 2024-04-02 04:20:57 (15 seconds)


plot