HOME   LIST
‹–   –›

Flux Rope in 2024

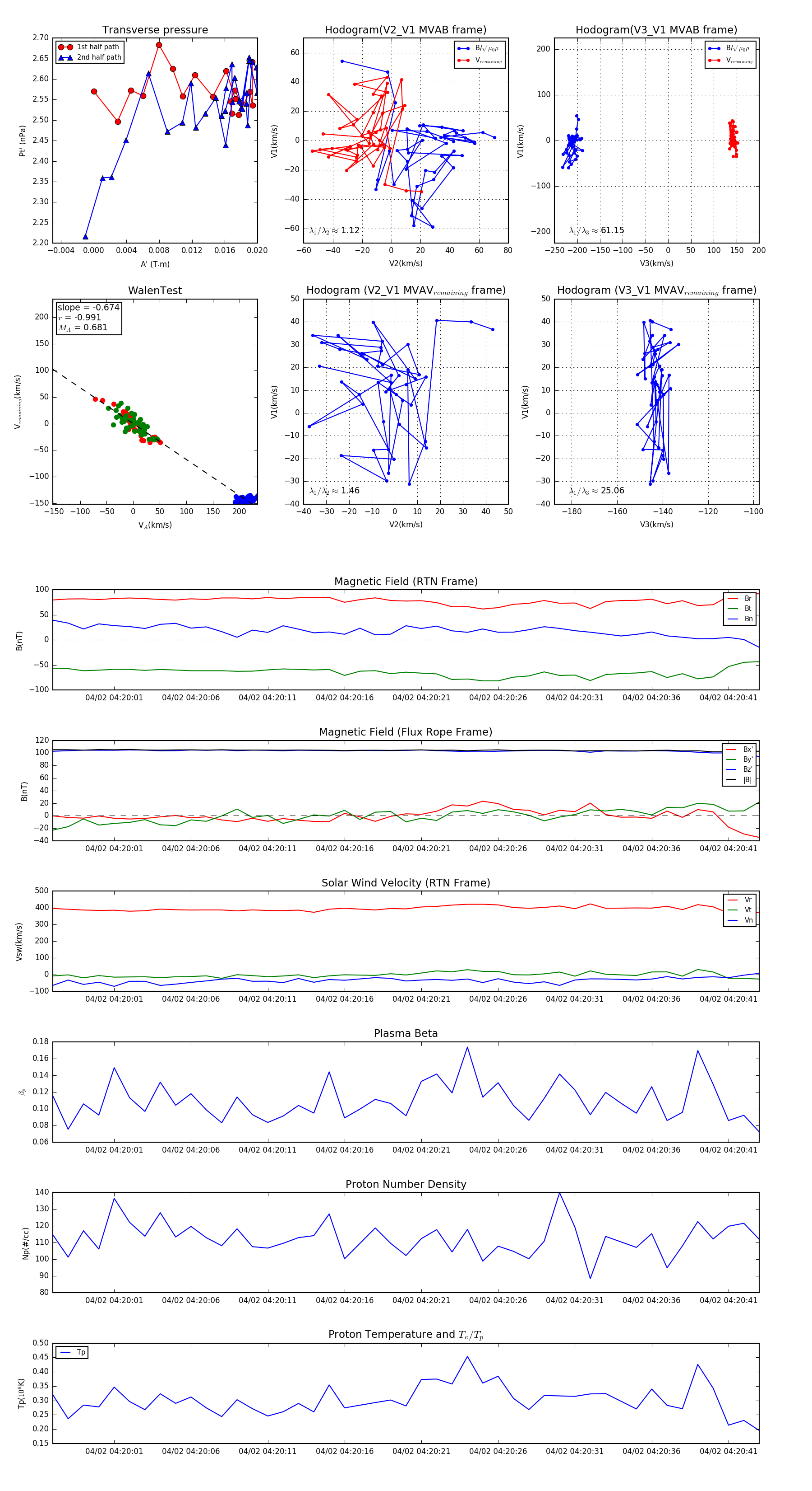
Flux Rope Event 2024-04-02 04:19:57 ~ 2024-04-02 04:20:43 (47 seconds)


plot