HOME   LIST
‹–   –›

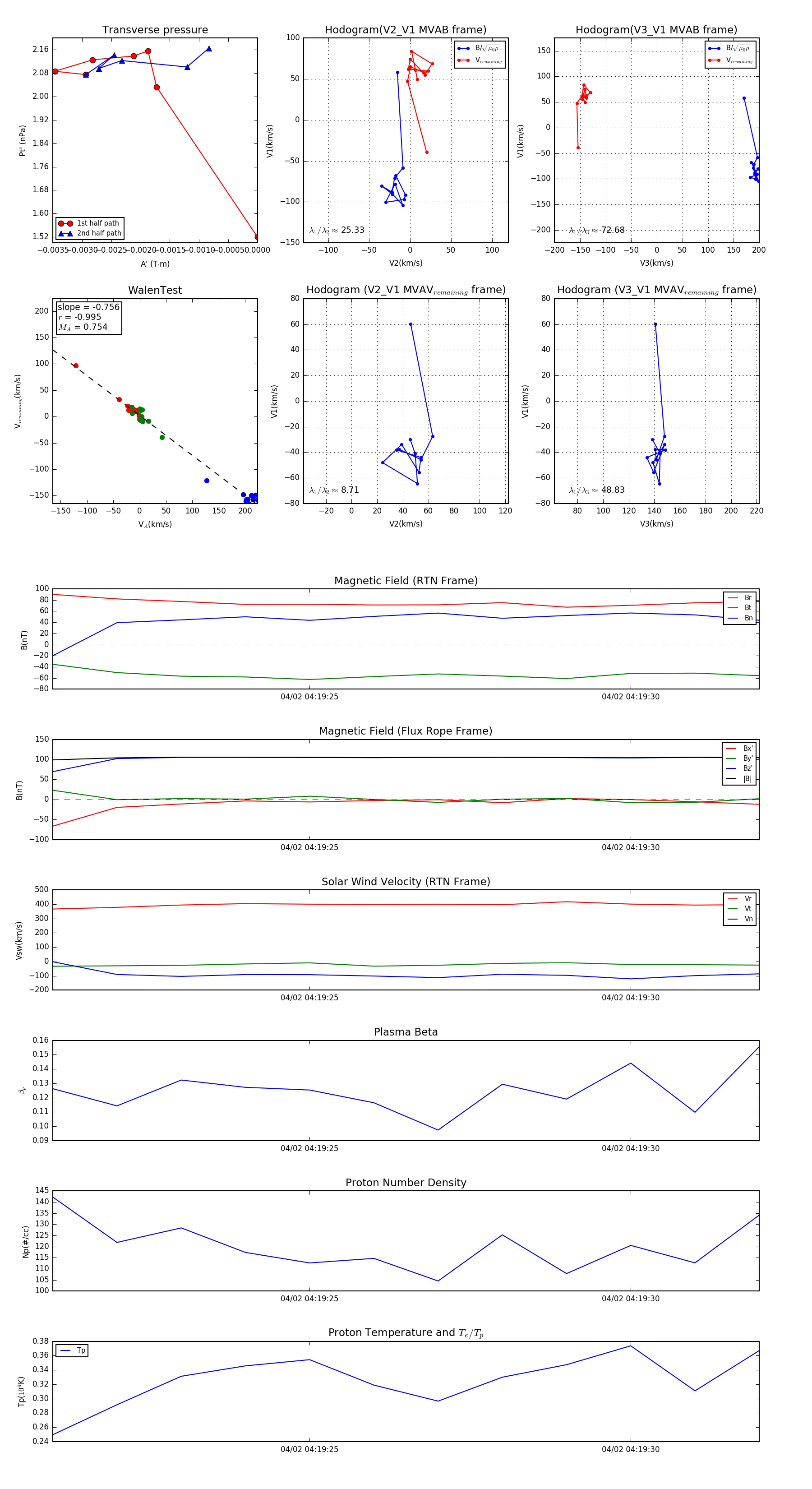
Flux Rope in 2024

Flux Rope Event 2024-04-02 04:19:21 ~ 2024-04-02 04:19:32 (12 seconds)


plot