HOME   LIST
‹–   –›

Flux Rope in 2024

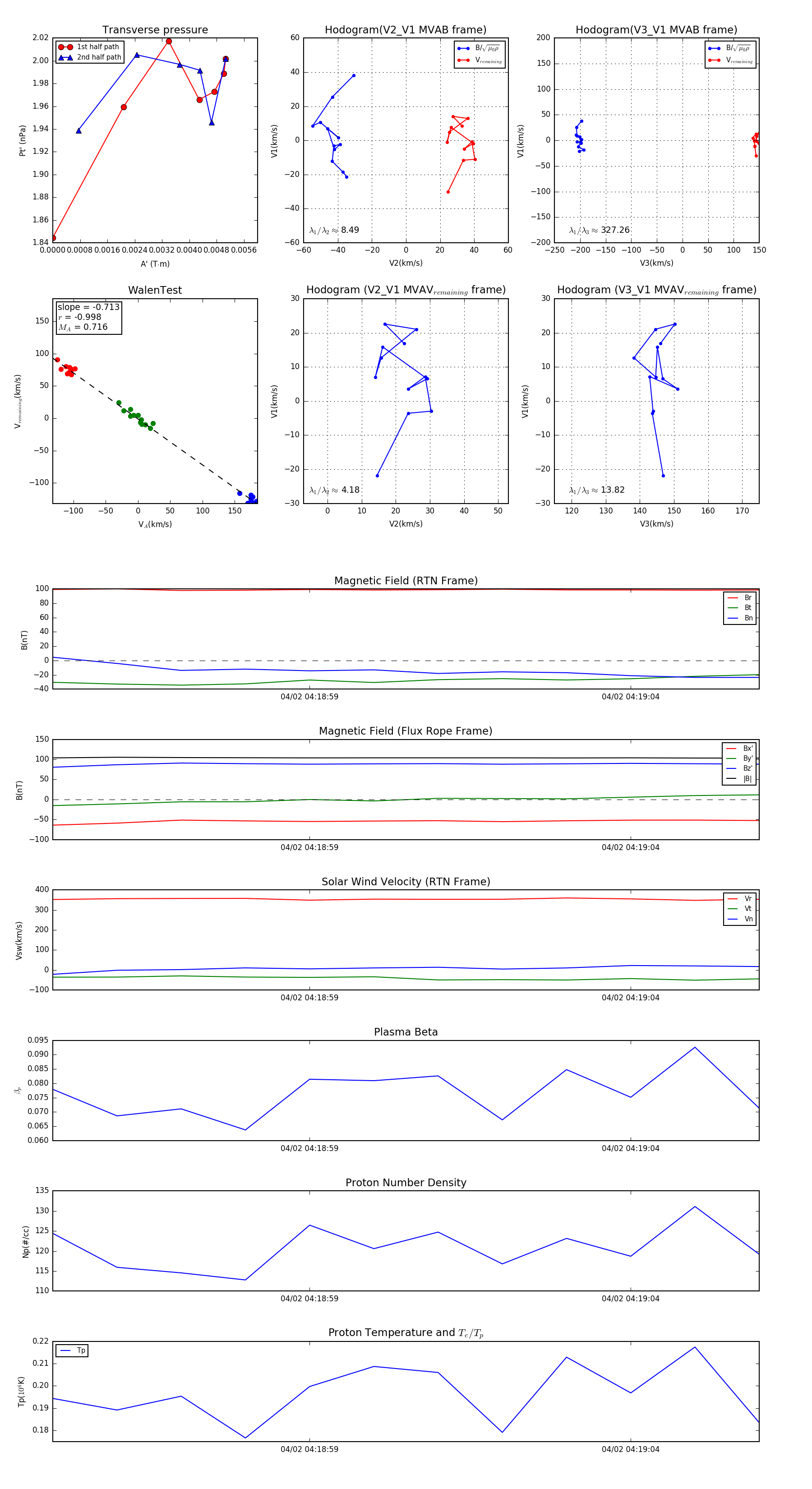
Flux Rope Event 2024-04-02 04:18:55 ~ 2024-04-02 04:19:06 (12 seconds)


plot