HOME   LIST
‹–   –›

Flux Rope in 2024

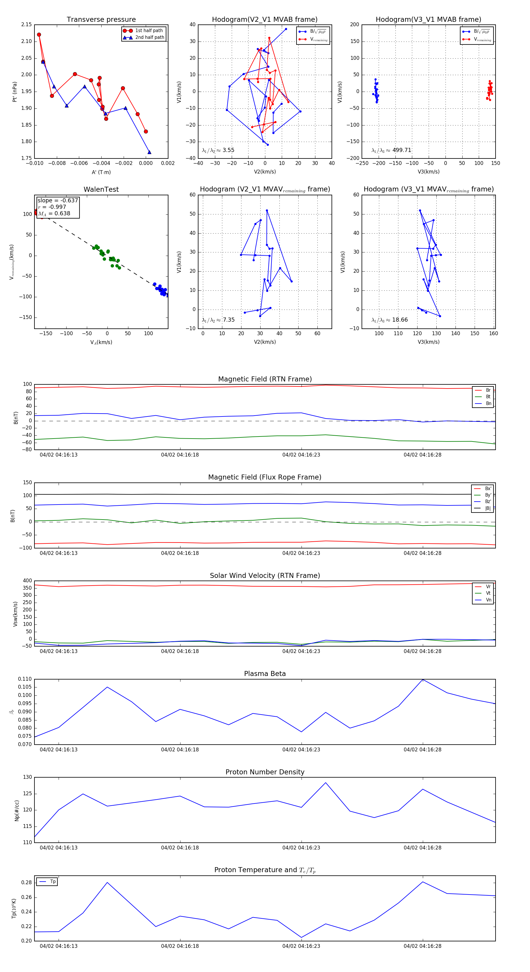
Flux Rope Event 2024-04-02 04:16:12 ~ 2024-04-02 04:16:31 (20 seconds)


plot