HOME   LIST
‹–   –›

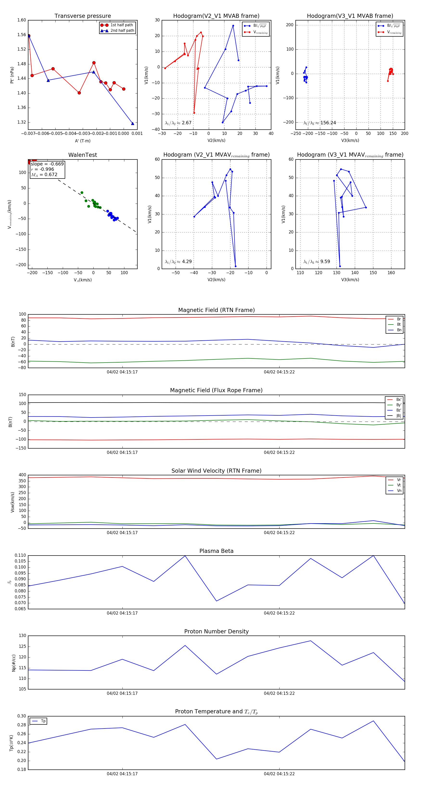
Flux Rope in 2024

Flux Rope Event 2024-04-02 04:15:14 ~ 2024-04-02 04:15:26 (13 seconds)


plot