HOME   LIST
‹–   –›

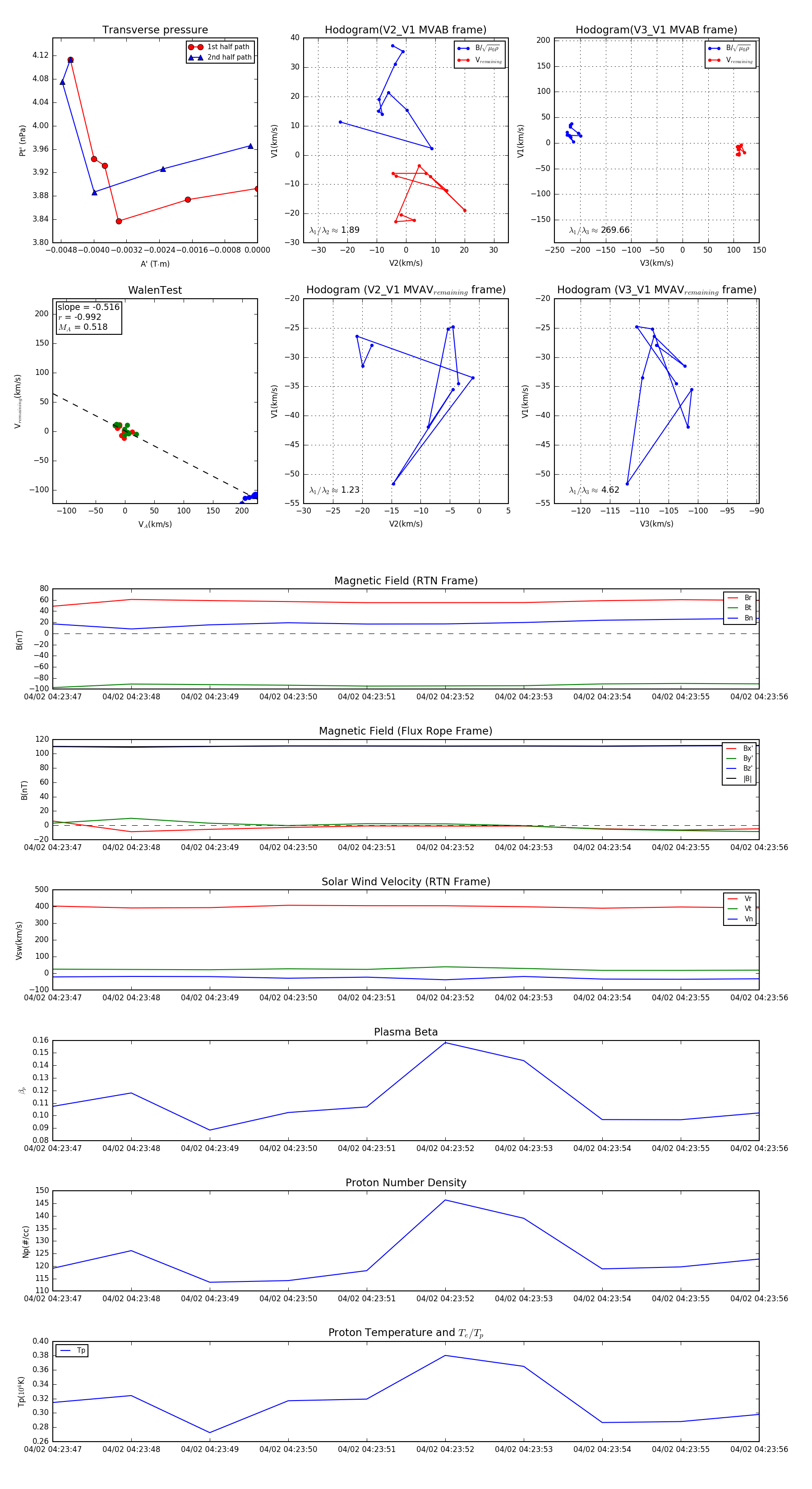
Flux Rope in 2024

Flux Rope Event 2024-04-02 04:23:47 ~ 2024-04-02 04:23:56 (10 seconds)


plot