HOME   LIST
‹–   –›

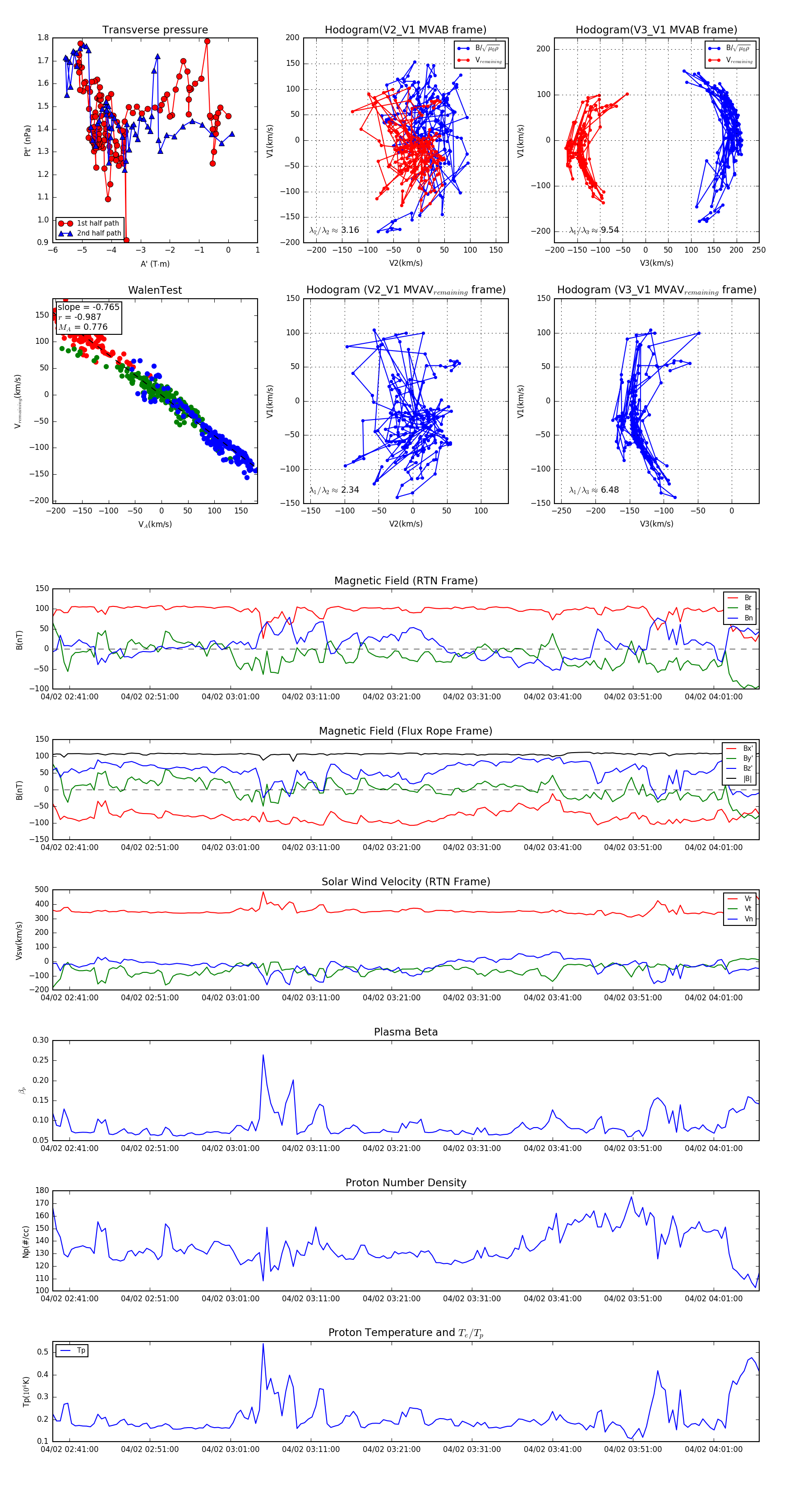
Flux Rope in 2024

Flux Rope Event 2024-04-02 02:38:56 ~ 2024-04-02 04:06:40 (5265 seconds)


plot