HOME   LIST
‹–   –›

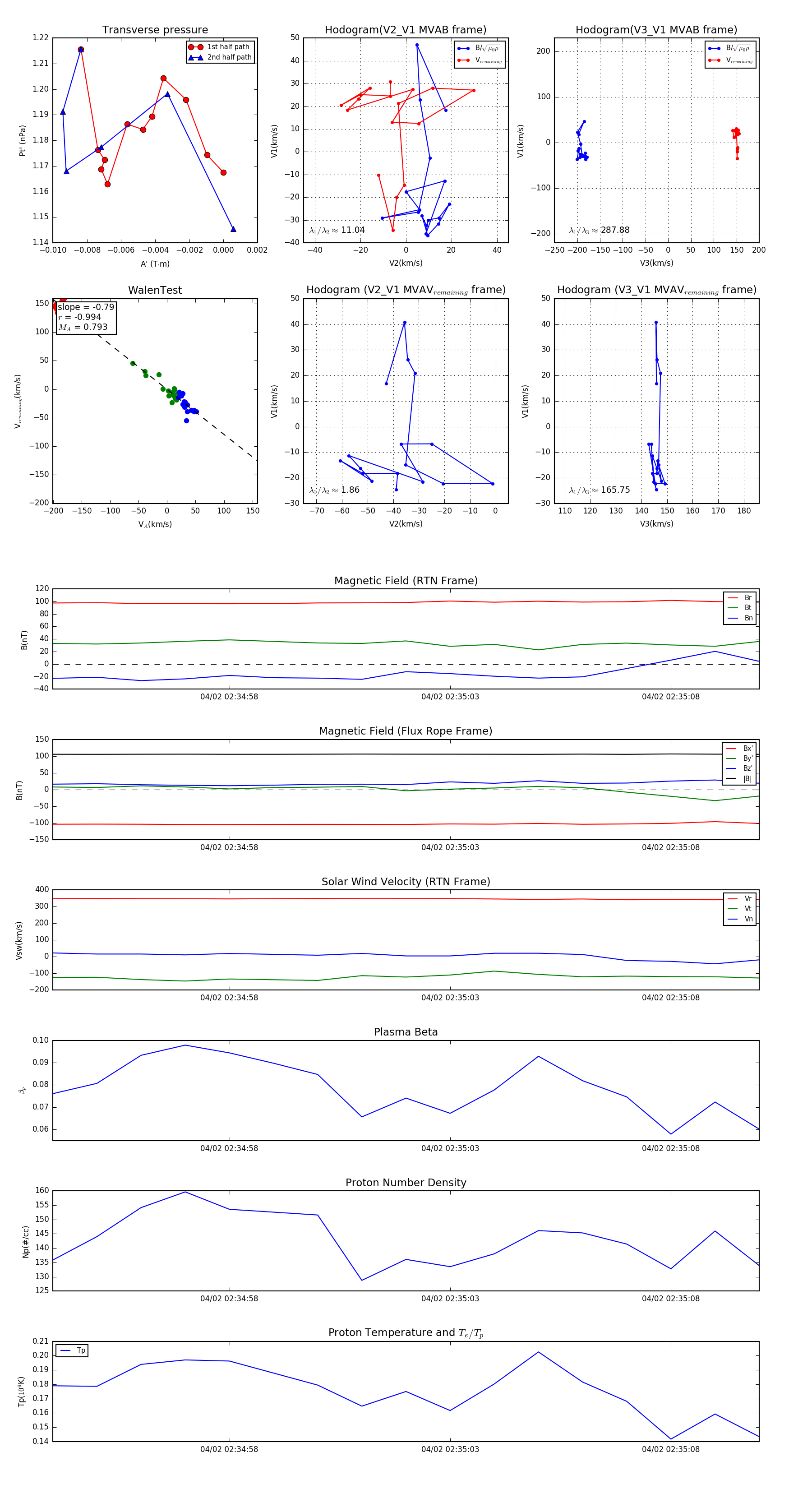
Flux Rope in 2024

Flux Rope Event 2024-04-02 02:34:54 ~ 2024-04-02 02:35:10 (17 seconds)


plot