HOME   LIST
‹–   –›

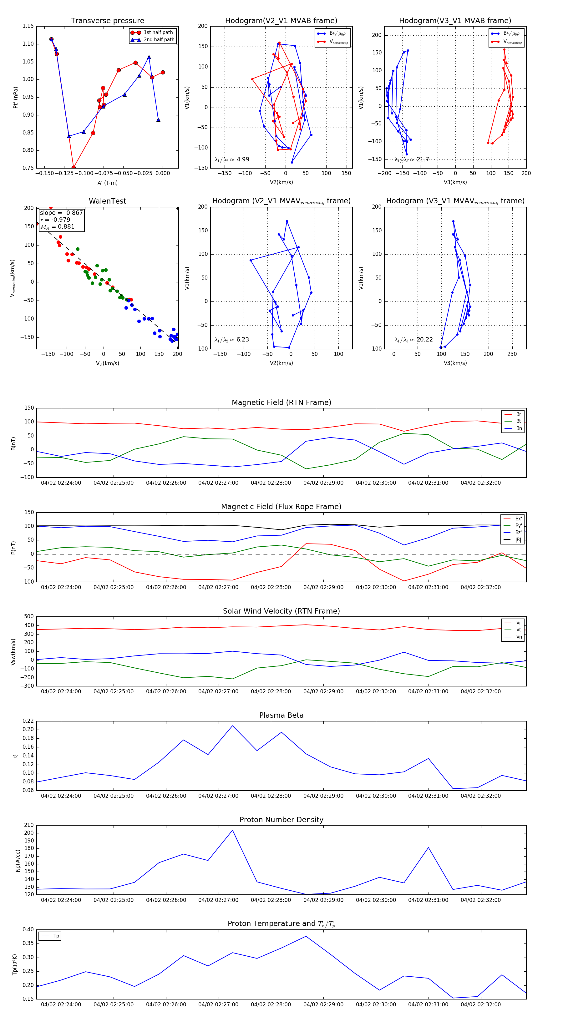
Flux Rope in 2024

Flux Rope Event 2024-04-02 02:23:32 ~ 2024-04-02 02:32:52 (561 seconds)


plot