HOME   LIST
‹–   –›

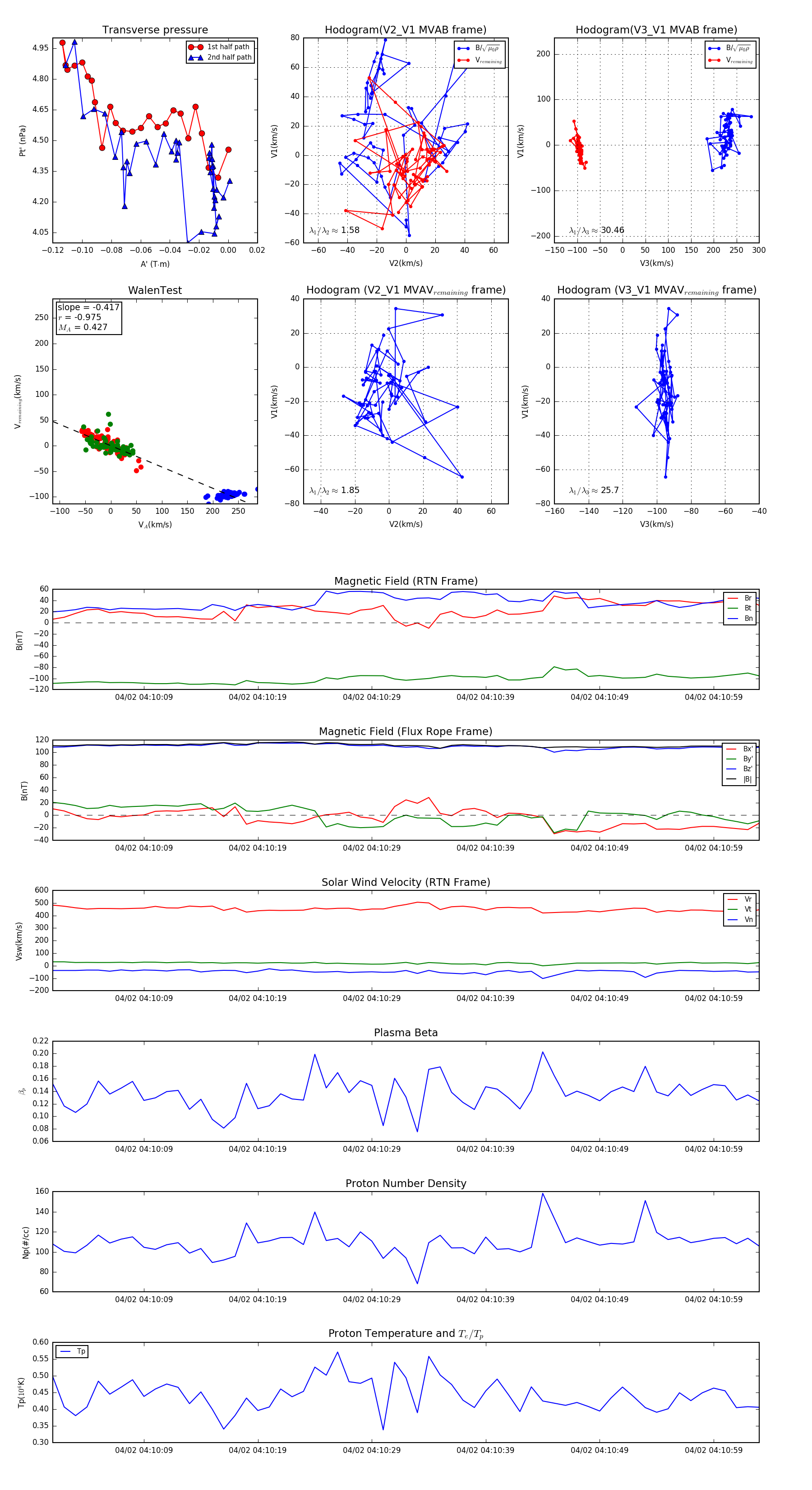
Flux Rope in 2024

Flux Rope Event 2024-04-02 04:10:01 ~ 2024-04-02 04:11:03 (63 seconds)


plot