HOME   LIST
‹–   –›

Flux Rope in 2024

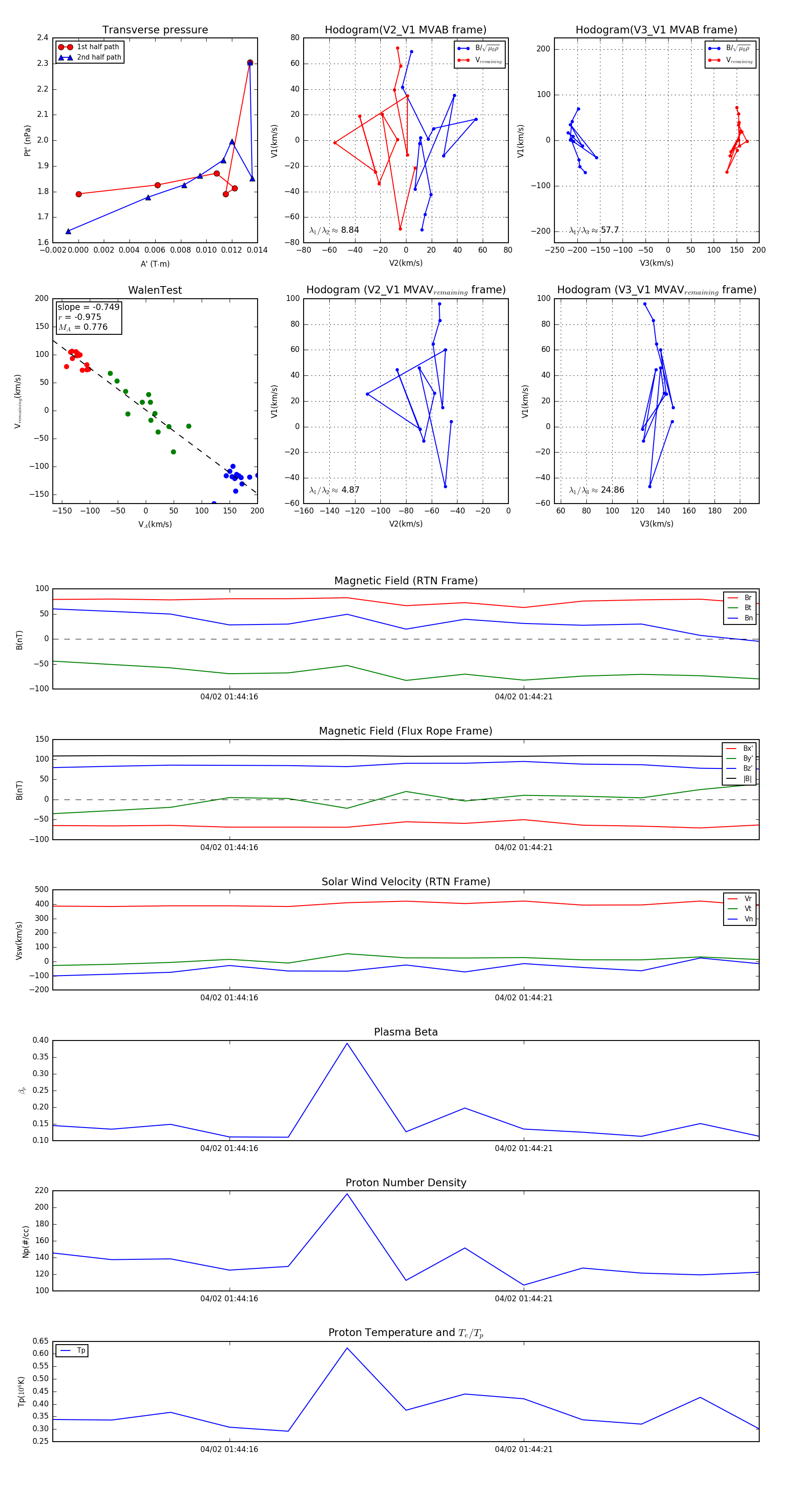
Flux Rope Event 2024-04-02 01:44:13 ~ 2024-04-02 01:44:25 (13 seconds)


plot