HOME   LIST
‹–   –›

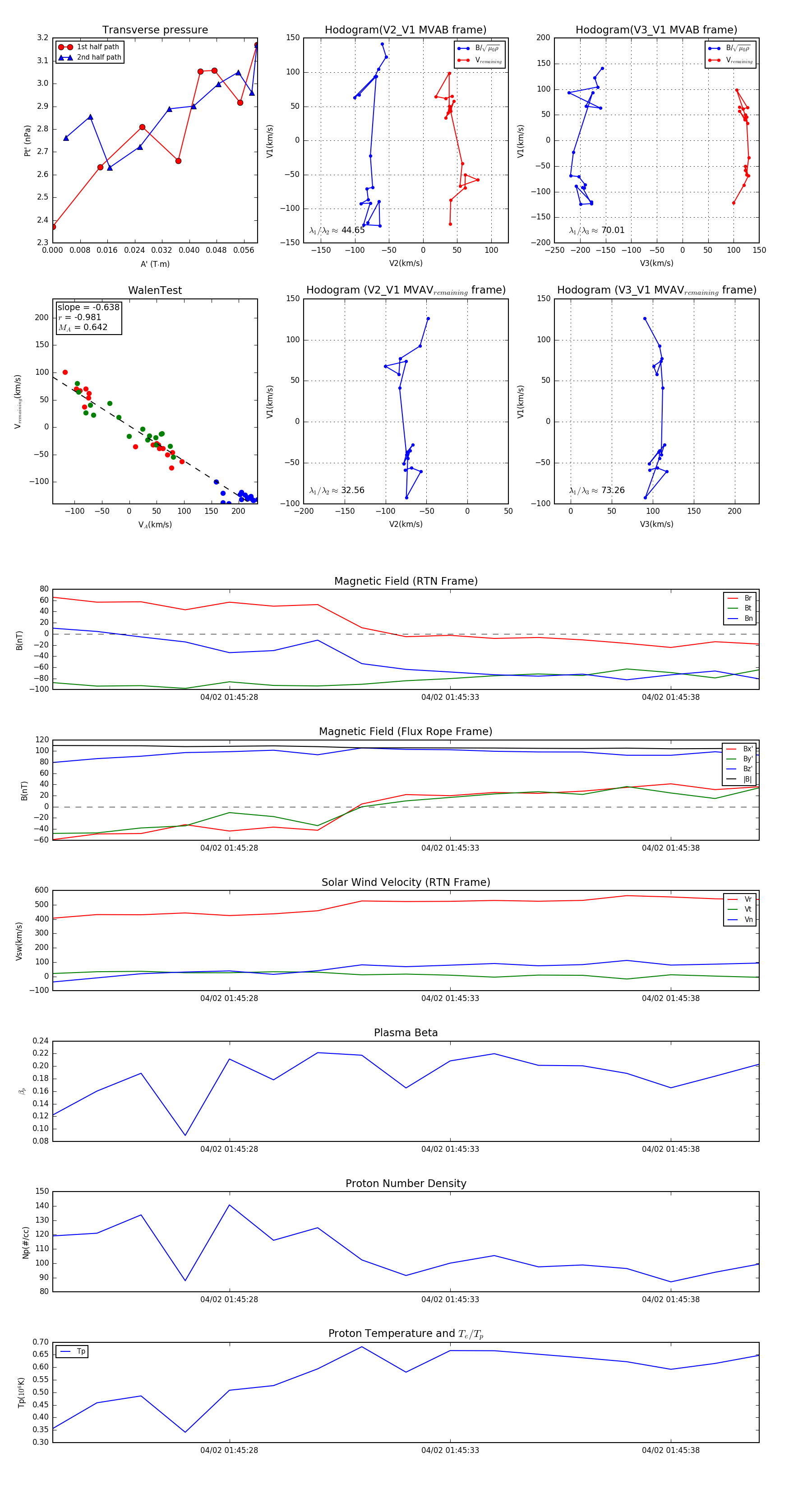
Flux Rope in 2024

Flux Rope Event 2024-04-02 01:45:24 ~ 2024-04-02 01:45:40 (17 seconds)


plot