HOME   LIST
‹–   –›

Flux Rope in 2024

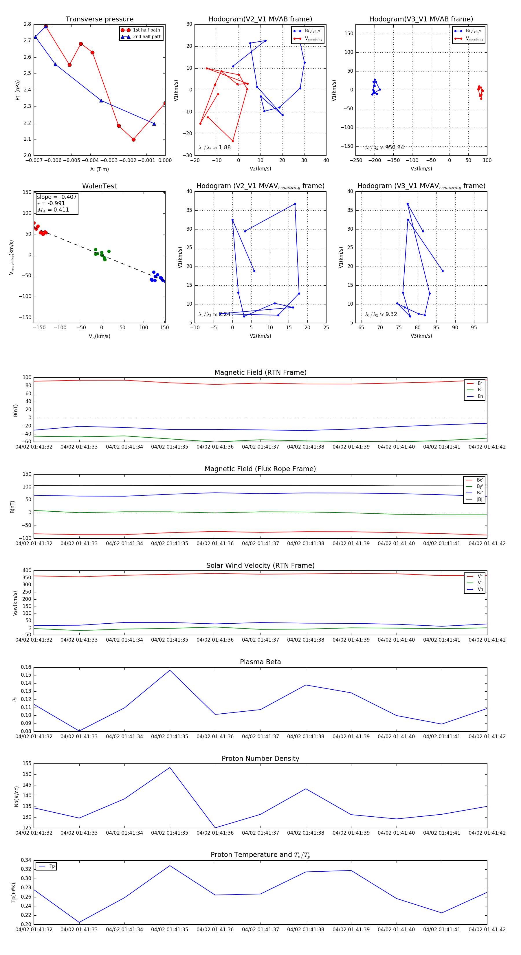
Flux Rope Event 2024-04-02 01:41:32 ~ 2024-04-02 01:41:42 (11 seconds)


plot