HOME   LIST
‹–   –›

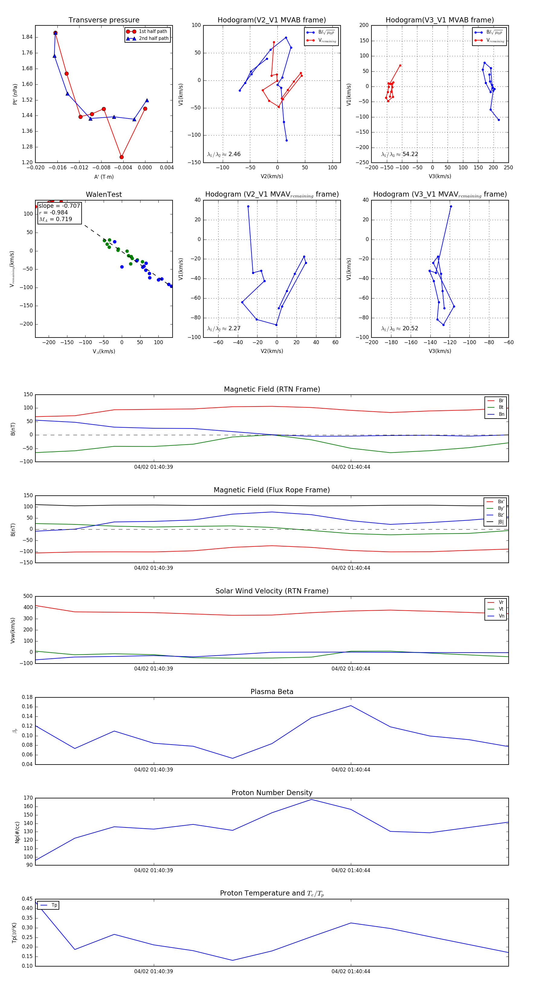
Flux Rope in 2024

Flux Rope Event 2024-04-02 01:40:36 ~ 2024-04-02 01:40:48 (13 seconds)


plot