HOME   LIST
‹–   –›

Flux Rope in 2024

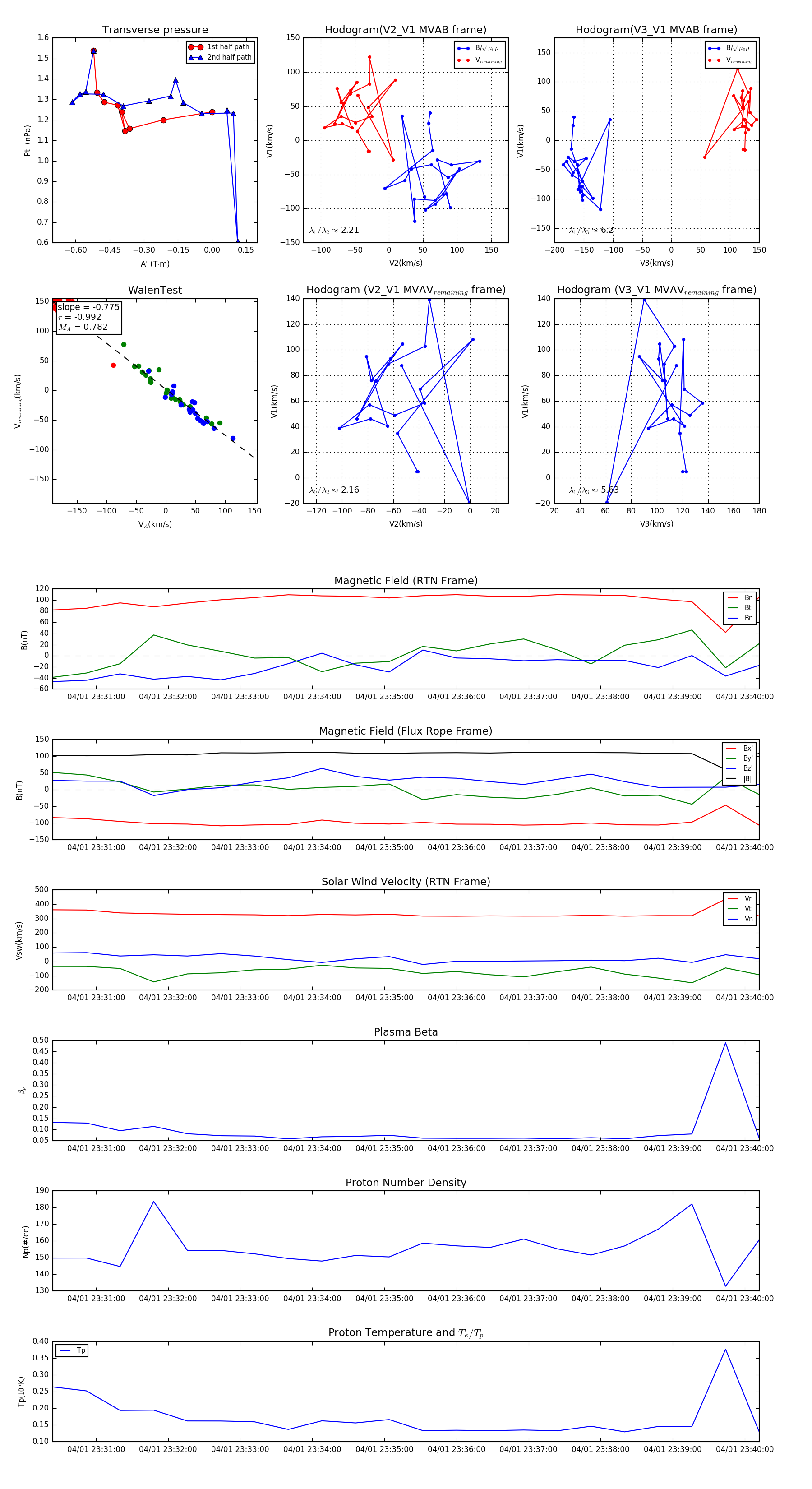
Flux Rope Event 2024-04-01 23:30:24 ~ 2024-04-01 23:40:12 (589 seconds)


plot