HOME   LIST
‹–   –›

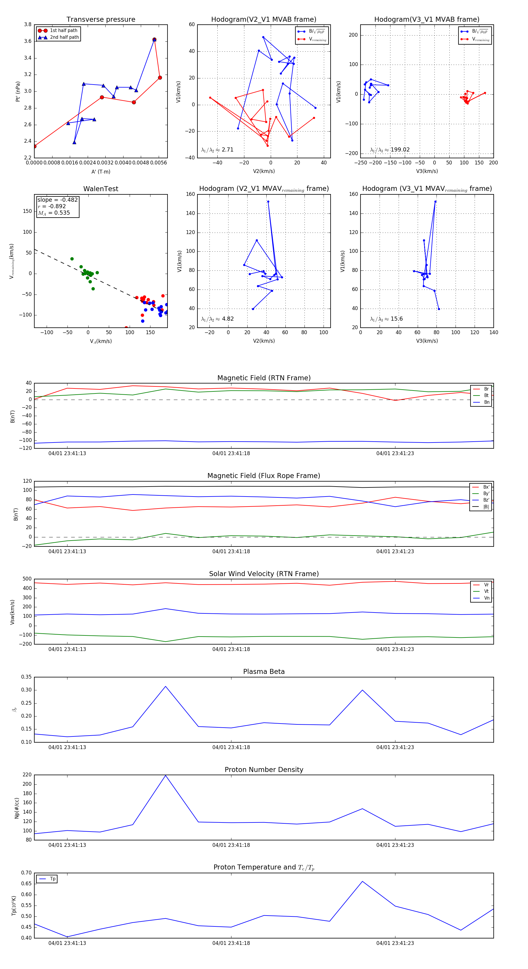
Flux Rope in 2024

Flux Rope Event 2024-04-01 23:41:12 ~ 2024-04-01 23:41:26 (15 seconds)


plot