HOME   LIST
‹–   –›

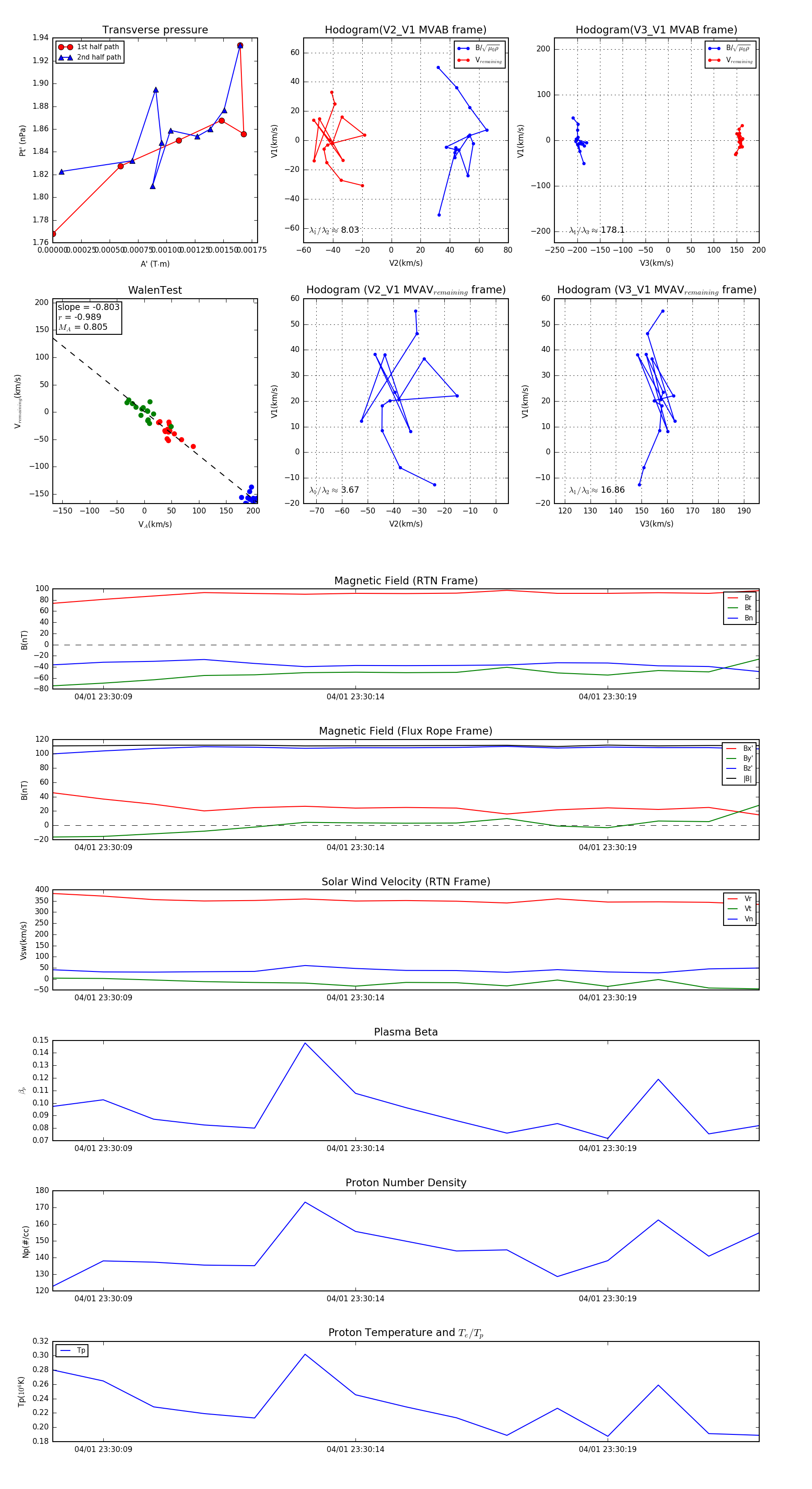
Flux Rope in 2024

Flux Rope Event 2024-04-01 23:30:08 ~ 2024-04-01 23:30:22 (15 seconds)


plot