HOME   LIST
‹–   –›

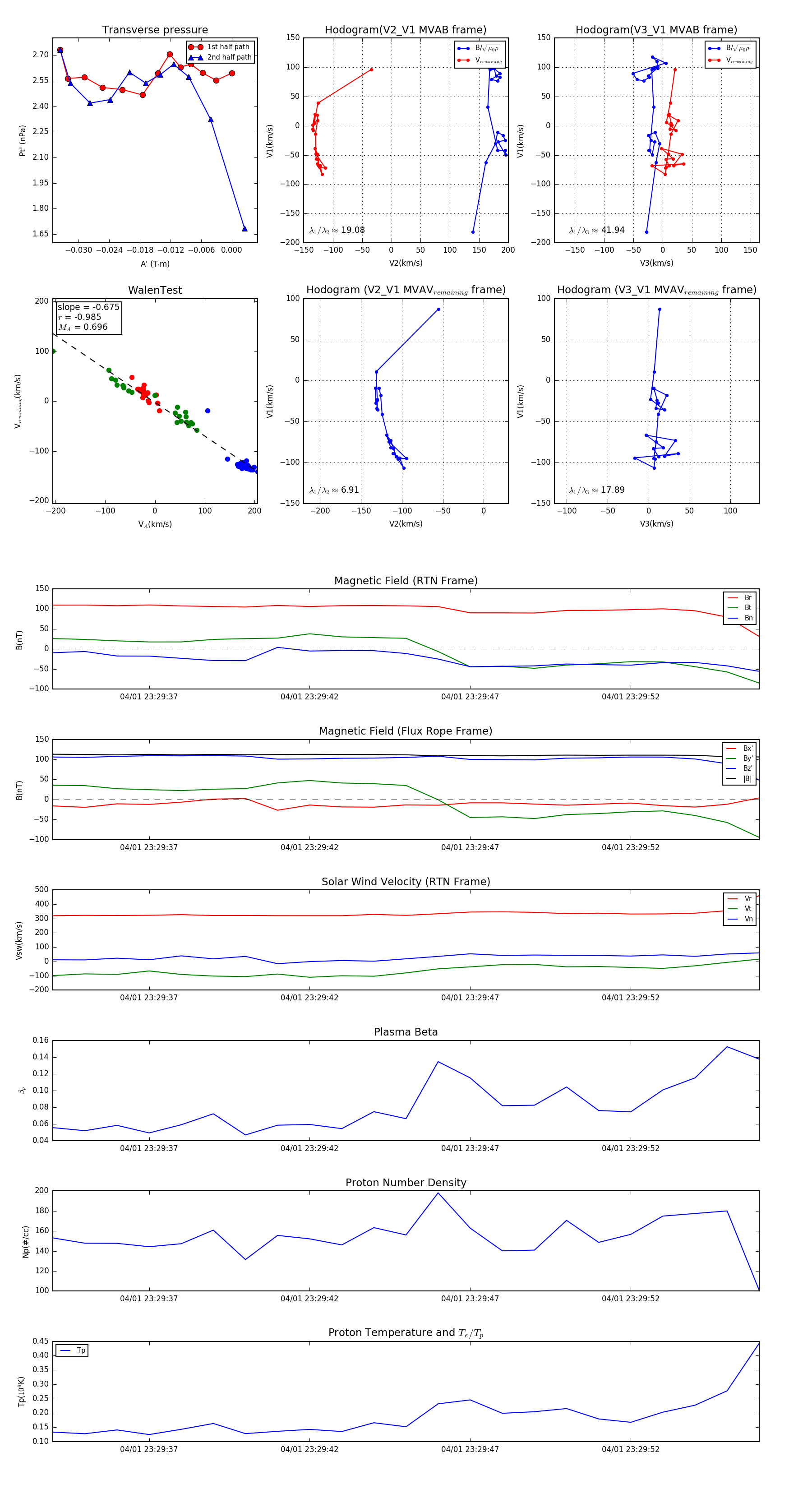
Flux Rope in 2024

Flux Rope Event 2024-04-01 23:29:34 ~ 2024-04-01 23:29:56 (23 seconds)


plot